Curiosii for ever!: Car repair manuals for everyone.

Throttle Position Sensor: Testing and Inspection



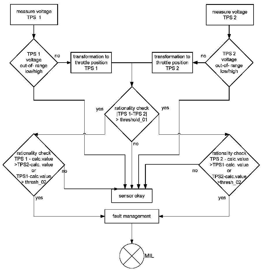
Diagnosis Of Throttle Control System

The throttle body consists of two potentiometers (reversed voltage logic). During the first start, the potentiometer characteristics are adapted and stored.

Rationality check
The diagnostic monitors the corrected values of potentiometer 1 and 2. In the case of a higher difference than a threshold value both signals are compared to the engine load to determine and disable the faulty one. A fault code will be stored and the MIL will be illuminated.