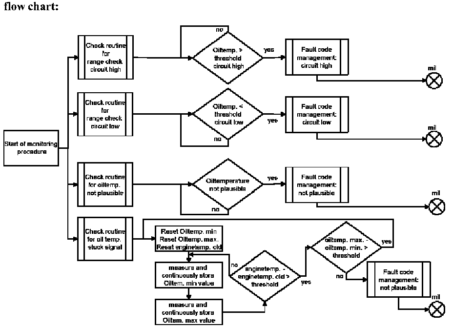
Oil Temperature Sensor For ECM: Testing and Inspection
Diagnosis of Oil Temperature
Range Check
The oil temperature is electrical O.K., if:
diagnosis threshold min. < oil temperature < diagnosis threshold max.
Plausibility check
stuck signal check
flow chart: