Curiosii for ever!: Car repair manuals for everyone.

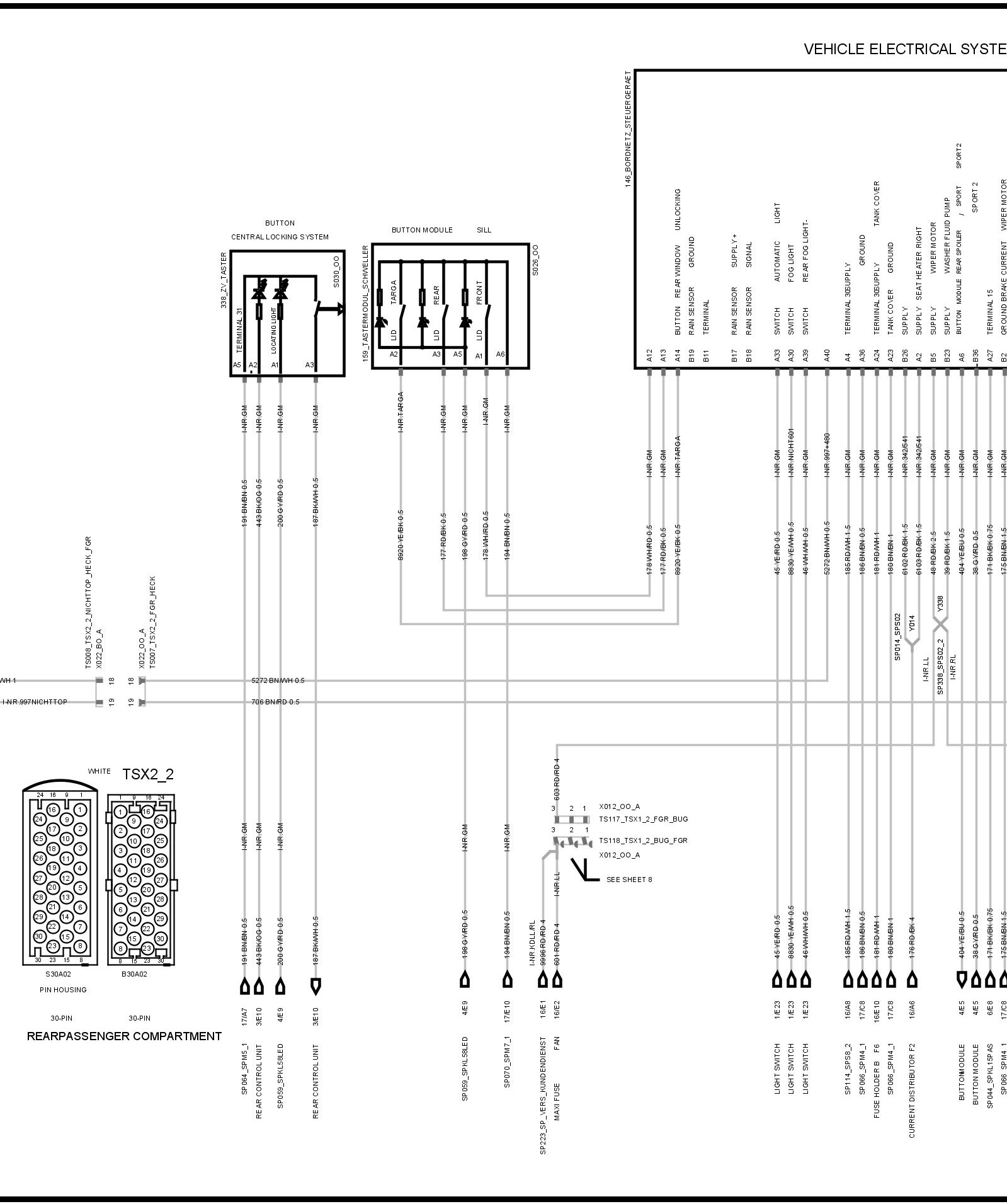
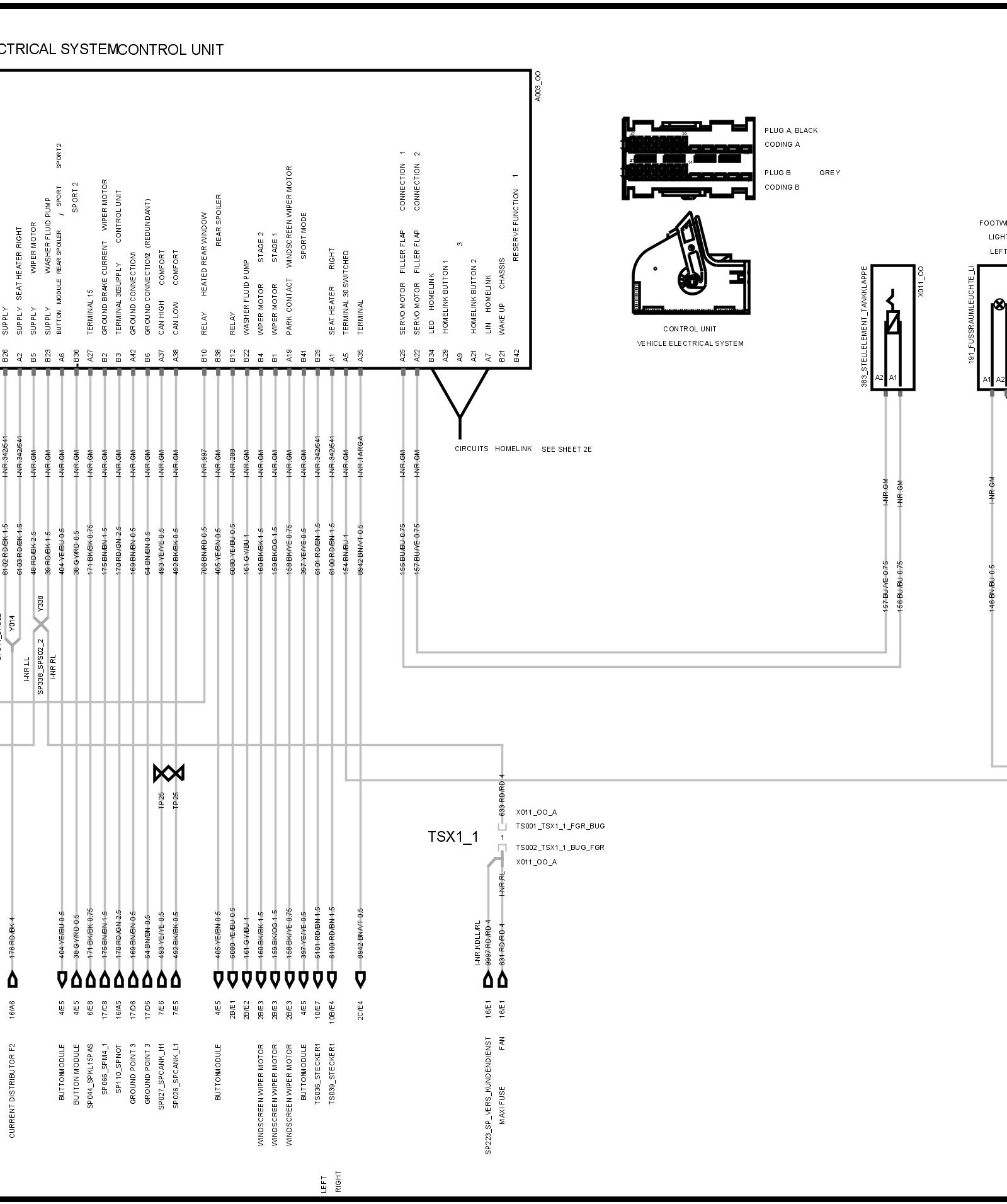
Electrical System Control Unit - Sheet 2



Electrical System Control Unit - Sheet 2


Electrical System Control Unit - Sheet 2 (Part 1):





Electrical System Control Unit - Sheet 2 (Part 2):





Electrical System Control Unit - Sheet 2 (Part 3):





Electrical System Control Unit - Sheet 2 (Part 4):





Electrical System Control Unit - Sheet 2 (Part 5):






Diagrams: Other diagrams referred to by name and sheet number/coordinate (i.e. "Instrument Cluster 3/C5") within these diagrams can be found at the vehicle level under Diagrams By Name. Diagrams By Name