Curiosii for ever!: Car repair manuals for everyone.

Ambient Air Temperature (AAT) Monitoring



Ambient Air Temperature (AAT) Monitoring

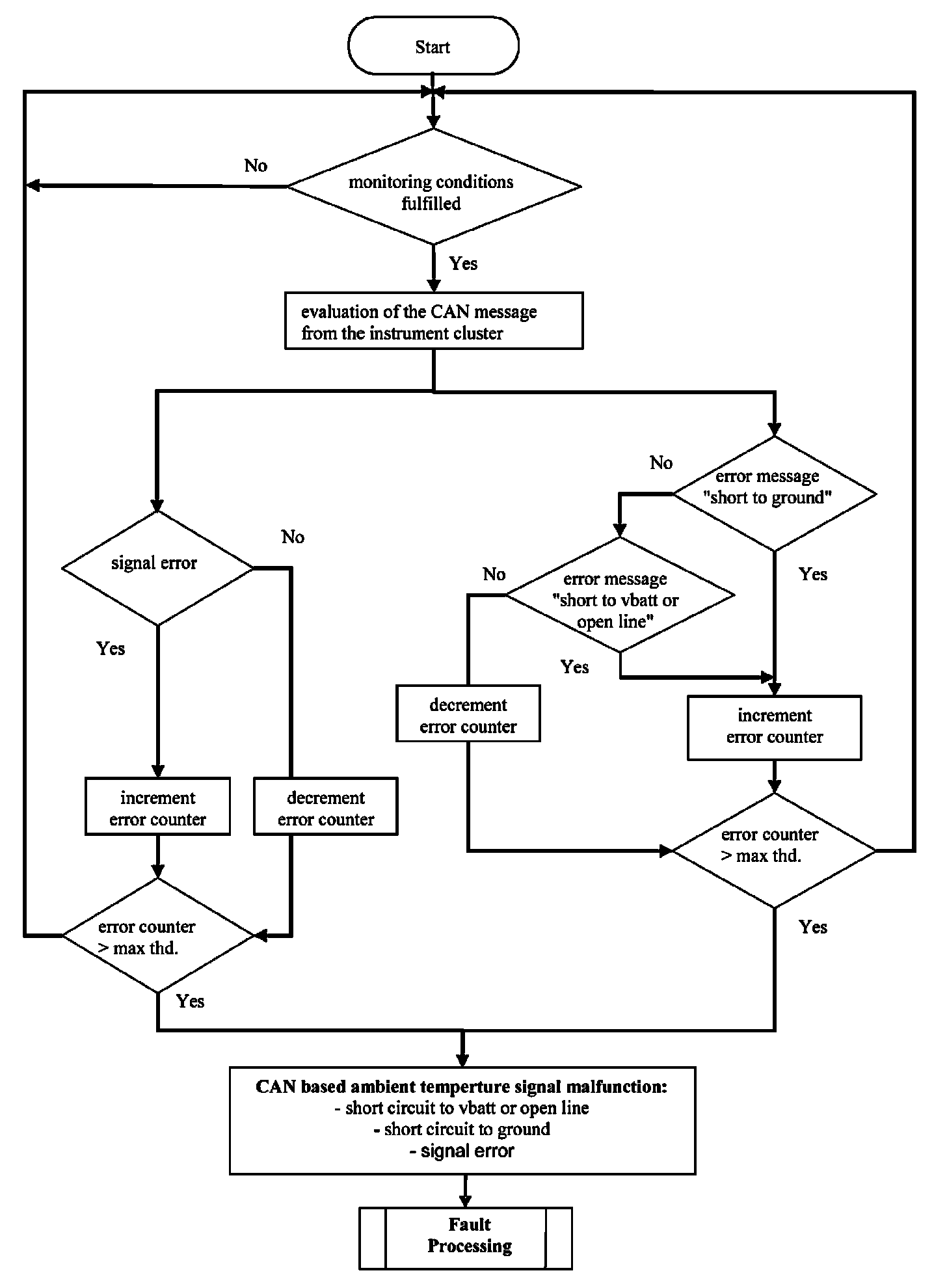
CAN based Ambient Temperature - signal diagnosis

General Description
The purpose of this diagnosis is to detect electrical faults as defined in OBD I requirements. The input signal is a CAN message of instrumentation cluster. If an error is present on CAN signal such as CAN time-outs or the sensor detects a short circuit, an error is set.

Monitoring Conditions
see summary table

Error Symptoms
- Signal error
- Short to battery or open circuit
- Short to ground

Flowchart: CAN based Ambient Temperature - signal diagnosis







Ambient Air Temperature Plausibility Check

General Description
This diagnosis is performed in order to detect a stuck or not-plausible AAT signal. The AAT sensor-signal is delivered via CAN by the instrument cluster

The diagnosis basically involves the comparison of the AAT sensor-signal to a model-AAT value which is calculated based on IAT-signal and other factors like MAF, engine-speed and vehicle-speed. If the conditions for learning the AAT-model are fulfilled, then the difference between measured value and model value is monitored. If this difference exceeds a calibrate able threshold, an error is set.

Monitoring Conditions
see summary table

Error Symptoms
Signal not plausible

Flowchart of Ambient Air Temperature Rationality Diagnosis