Curiosii for ever!: Car repair manuals for everyone.

Flow of Diagnosis



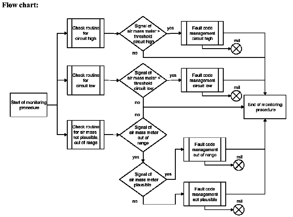
Diagnosis of Air Mass Meter

The Diagnosis of the air mass meter is a non-intermittent diagnosis

The output voltage of the air mass meter is a measure of air mass. The diagnostic routine compares the mass flow measured by the air mass meter with a calculated mass flow, derived from engine speed an throttle position.

If the output voltage of the air mass meter is above a threshold value, a fault is detected. If the output voltage of the air mass meter is lower than a threshold value, a fault is detected.

If the measured mass flow from the air mass meter is above a range, built up by a characteristic map, a fault is detected. If the measured mass flow from the air mass meter is below a range, built up by a characteristic map, a fault is detected.

Error paths:







Flow chart: