Curiosii for ever!: Car repair manuals for everyone.

Oil Temperature Sensor

Oil temperature sensor

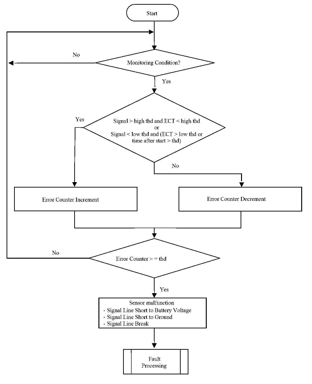
Electrical oil temperature sensor diagnosis

General Description
The purpose of this diagnosis is to detect electrical faults as defined in OBD I requirements.
To avoid wrong error detection in cold conditions, the diagnosis is only done after a delay time after engine running or if engine coolant is warmed up.
To avoid wrong error detection in hot conditions, the diagnosis is only done if engine coolant is not to hot.

Error Symptoms
- Short to battery or Open circuit
- Short to ground

Flow chart: Electrical oil temperature sensor diagnosis






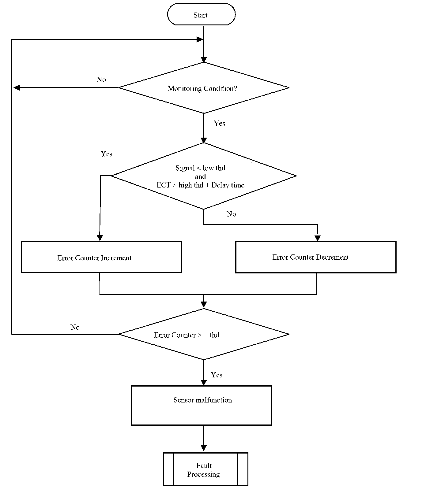
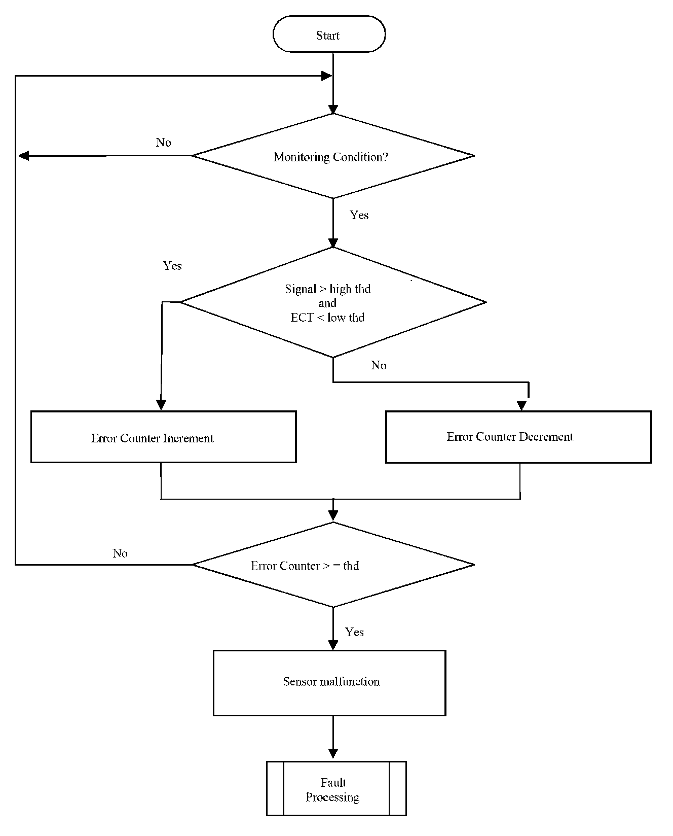
Oil temperature plausibility diagnosis

General Description
This diagnosis is performed in order to detect a not-plausible oil temperature signal.

The diagnosis basically involves the comparison of the oil temperature sensor-signal to a plausible temperature range based on ECT sensor signal.

Two diagnoses are distinguished:
- Signal to low after delay time at hot engine
- Signal to high at cold start

Error Symptoms
- Signal too high
- Short too low

Flow chart: Oil temperature plausibility diagnosis - signal high






Flow chart: Oil temperature plausibility diagnosis - signal low