Curiosii for ever!: Car repair manuals for everyone.

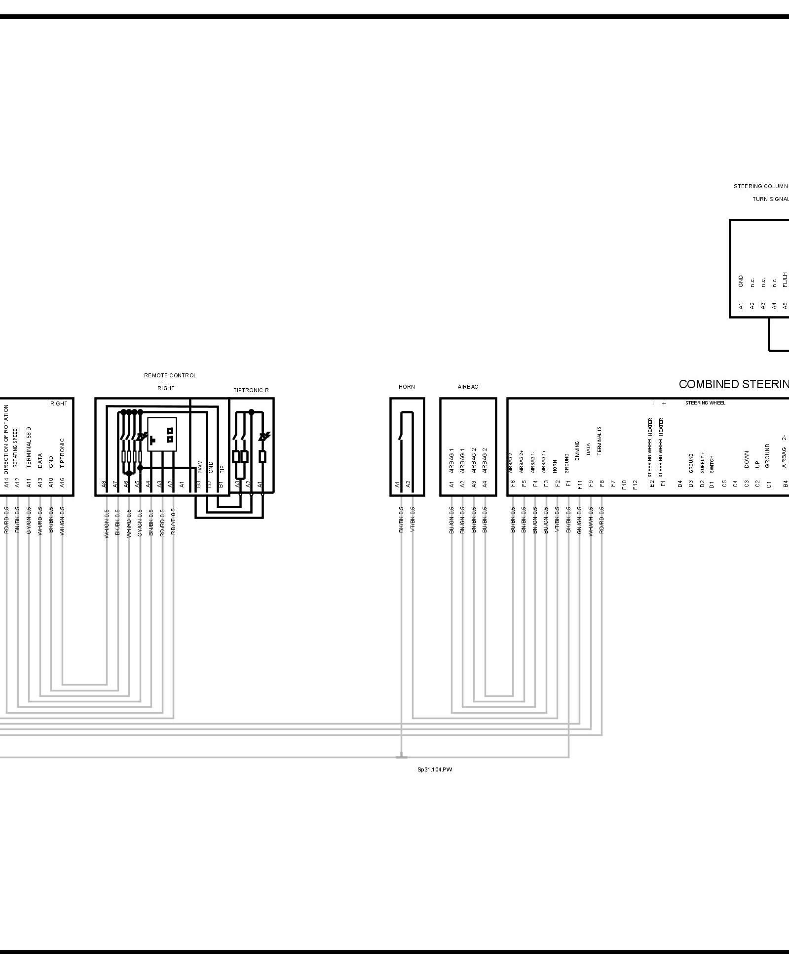
Cable Pre-Installation Combined Steering Column Module With Multifunction - Sheet 4A



Cable Pre-Installation Combined Steering Column Module With Multifunction - Sheet 4A


Cable Pre-Installation Combined Steering Column Module With Multifunction - Sheet 4A (Part 1):





Cable Pre-Installation Combined Steering Column Module With Multifunction - Sheet 4A (Part 2):





Cable Pre-Installation Combined Steering Column Module With Multifunction - Sheet 4A (Part 3):






Diagrams: Other diagrams referred to by name and sheet number/coordinate (i.e. "Instrument Cluster 3/C5") within these diagrams can be found at the vehicle level under Diagrams By Name. Diagrams By Name