Curiosii for ever!: Car repair manuals for everyone.

Memory Positioning Systems



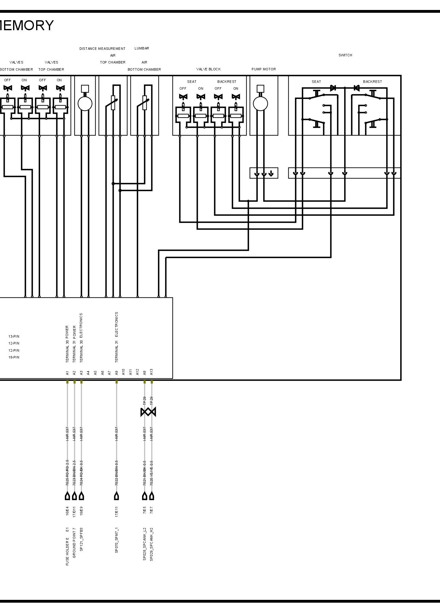
Control Unit Seat Memory - Sheet 10A


Control Unit Seat Memory - Sheet 10A (Part 1):





Control Unit Seat Memory - Sheet 10A (Part 2):





Control Unit Seat Memory - Sheet 10A (Part 3):






Diagrams: Other diagrams referred to by name and sheet number/coordinate (i.e. "Instrument Cluster 3/C5") within these diagrams can be found at the vehicle level under Diagrams By Name. Diagrams By Name