Curiosii for ever!: Car repair manuals for everyone.

Oil Temperature Sensor For ECM: Testing and Inspection



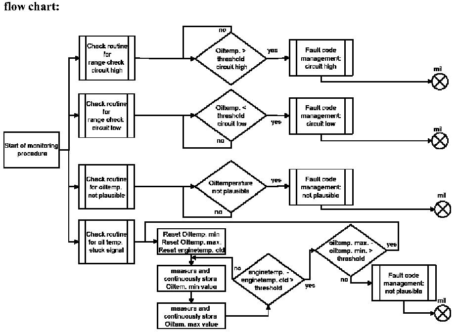
Diagnosis of Oil Temperature

Range Check

The oil temperature is electrical O.K., if:
diagnosis threshold min. < oil temperature < diagnosis threshold max.







Plausibility check







stuck signal check







flow chart: