Curiosii for ever!
: Car repair manuals for everyone.
Home
>>
Porsche
>>
2006
>>
Cayenne (9PA) V6-3.2L
>>
Repair and Diagnosis
>>
Powertrain Management
>>
Computers and Control Systems
>>
Vehicle Speed Sensor
>>
Testing and Inspection
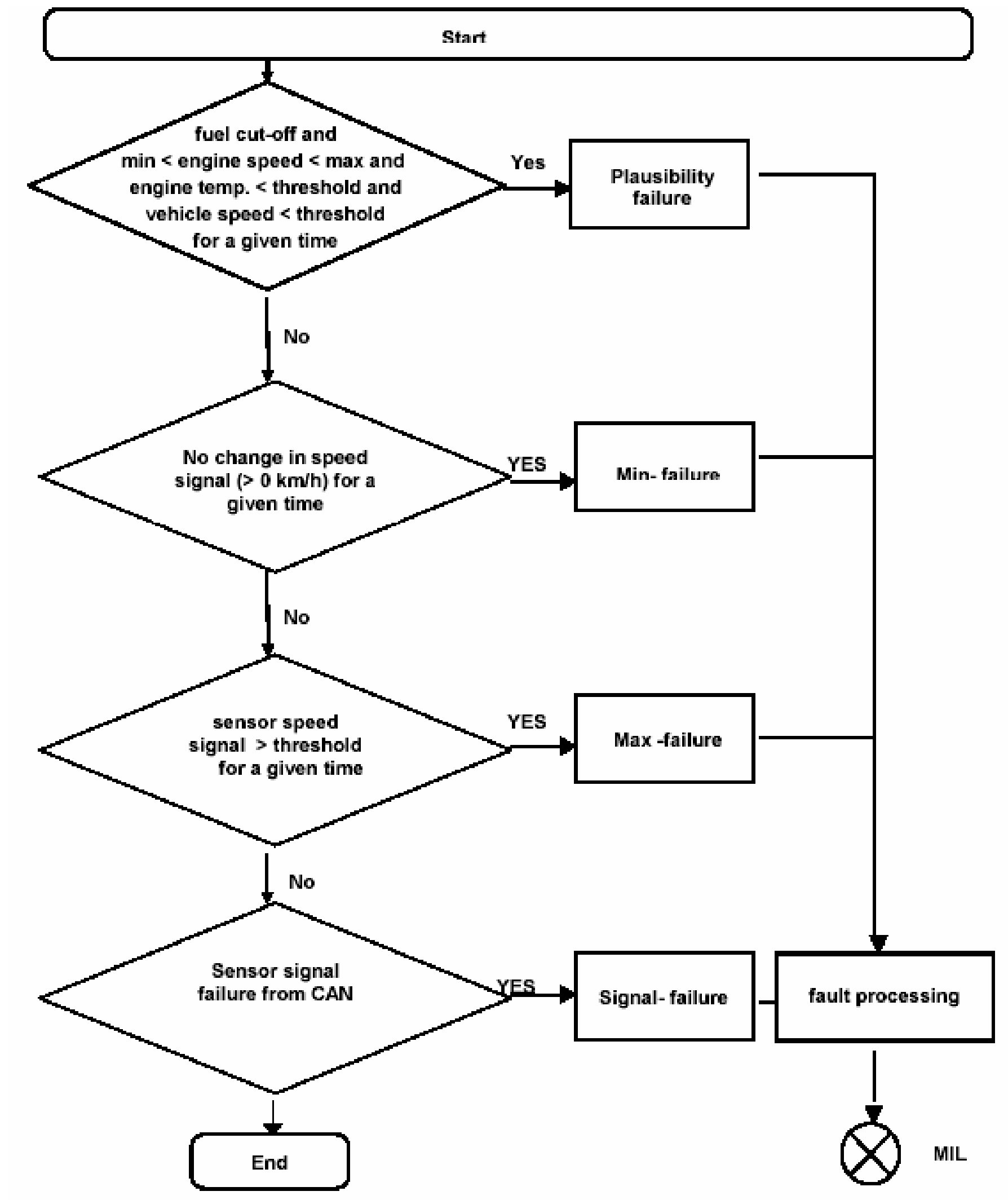
Vehicle Speed Sensor: Testing and Inspection
Diagnosis Of Vehicle Speed Sensor: