Curiosii for ever!: Car repair manuals for everyone.

Throttle Position Sensor: Testing and Inspection

Diagnosis of Throttle Control System

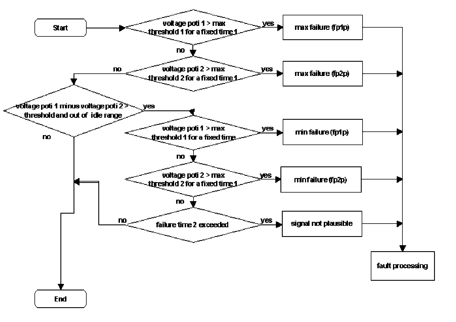
Diagnosis of Accelerator Pedal Angle
This function has to calculate the standardized accelerator pedal angle from both of the potentiometer voltages of the pedal position sensor.

Controller Monitoring - RAM Check






The characteristic curve of potentiometer number 2 is half as steep as the characteristic curve of potentiometer number 1.

Possible faults:
- potentiometer number 1 signal or potentiometer number 2 signal are out of work range
- potentiometer number 1 signal to potentiometer number 2 signal are not plausible.

Diagnosis of Accelerator Pedal - Throttle Control System






Diagnosis of Throttle Potentiometer - Throttle Control System






The throttle body consists of two potentiometers (reversed voltage logic). During the first start, the potentiometer characteristics are adapted and stored. The diagnostic monitors the corrected values of potentiometer 1 and 2. In the case of a higher difference than a threshold value both signals are compared to the engine load to determine and disable the faulty one. A fault code will be stored.