Curiosii for ever!: Car repair manuals for everyone.

Catalyst Monitoring



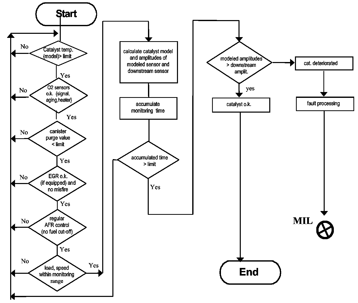
Catalyst Monitoring

General Description
Catalyst monitoring is based on monitoring oxygen storage capability. A nonlinear correlation between conversion efficiency and storage capability has been shown in several research publications.

The engine mixture control results in regular lambda oscillations of the exhaust gas (lambda = normalized air / fuel ratio). These oscillations are artificially created during catalyst monitoring by use of an UEGO-based lambda control system. The oscillations are dampened by the oxygen storage activity of the catalyst. The amplitude of the remaining lambda oscillations downstream of the catalyst indicates the catalyst's oxygen storage capability. The procedure compares the signal amplitude obtained from the downstream sensor with a model amplitude. The model signal amplitudes are derived from a borderline deteriorated catalyst. When the measured amplitudes from the catalyst exceed those from the model the catalyst is considered defective.

This information is evaluated during a single engine load and speed range.

With the above strategy the following can be distinguished:
- Amplitude of the downstream lambda sensor
- Borderline deteriorated catalyst model signal vs. the signal of the downstream lambda sensor
- Signal evaluation
- Fault processing
- Check of monitoring system

Catalyst Monitoring Overview







Signal Amplitude
The amplitude of the signal oscillations of the lambda sensor (HEGO) downstream of the catalyst is calculated. This is accomplished by extracting the oscillating signal component, computing its absolute value and averaging over time.

Model of Borderline Catalyst and Downstream Sensor Signal Amplitude
The model simulates the oxygen storage capability of a borderline deteriorated catalyst. The signal of the downstream Lambda sensor is simulated in the model based on real-time engine operating data (A/F-ratio, engine load). The amplitude of the modeled signal oscillations is also calculated.

Signal Evaluation
The signal amplitudes of the downstream sensor are compared with the model for a given period. If the signal amplitude of the downstream sensor exceeds the model, the oxygen storage capability of the catalyst is determined to fall short of the model.

Fault Evaluation
If the vehicle catalyst indicates a lower oxygen storage capability than the model a fault is detected and an internal flag set. If the fault is detected again during the next driving cycle the MIL is illuminated.

Check of Monitoring Conditions
The monitoring principle is based on the detection of relevant oscillations of the downstream sensor signal during regular lambda control. It is necessary to check the driving conditions for exceptions where regular lambda control is impossible, for example during fuel cut-off (coasting). During these exceptions and for a certain period thereafter, the computation of the amplitude values and post-processing is halted, so a distortion of the monitoring information is avoided.

Fault Evaluation







Check of Catalyst Monitoring Conditions