Curiosii for ever!: Car repair manuals for everyone.

Diagnosis of Intake Air Temperature Sensor

Comprehensive Component Monitoring

Diagnosis of Intake Air Temperature Sensor
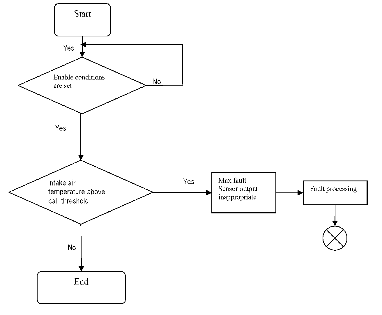
A maximum plausible signal check is continuously performed.

The intake air temperature signal may become faulty, due to a wiring interruption, or a short to ground.

If the sensor signal exceeds a threshold a "sensor signal max." fault is detected.

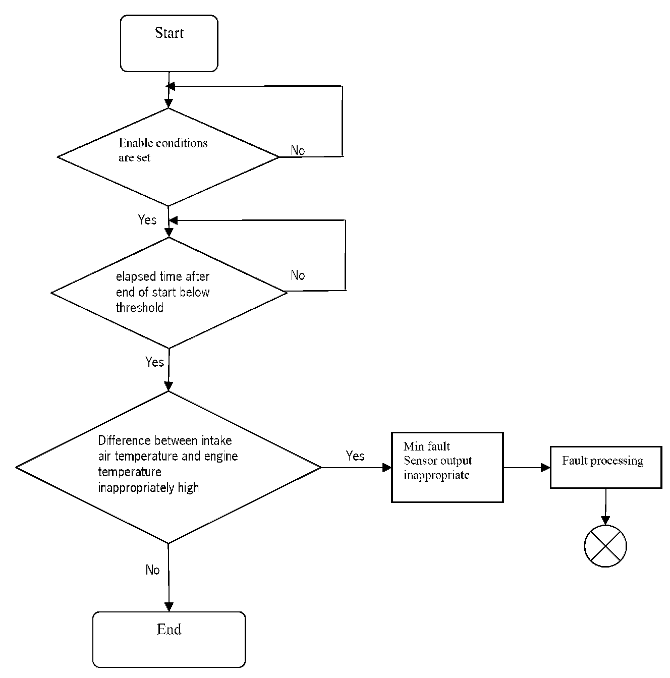
In order to detect a faulty temperature sensor signal below the plausible operation limit, additional conditions (e.g. time delay after end-of-start has elapsed, minimum idling time without fuel cutoff) have to be met in order to determine that a working sensor would have to output a higher value, as a result of heat soak from the engine. Otherwise, when below this threshold, a sensor signal fault is detected.

The function consists of two parts (2 different error flags):
1. detection of electronic connection fault
2. rationality check and stuck check

Diagnose of Intake Air Temperature Sensor (electronic connection fault)






Diagnose of Intake Air Temperature Sensor (rationality check, low side check)






Diagnose of Intake Air Temperature Sensor (rationality check, high side check)






Diagnose of Intake Air Temperature Sensor (rationality check, stuck check)