Curiosii for ever!: Car repair manuals for everyone.

Oxygen Sensor Monitoring

Oxygen Sensor Monitoring

General Description
The Lambda control consists of a linear Oxygen sensor (LSU) upstream catalyst and one Oxygen sensor downstream front catalyst and post main catalyst. The control loops downstream catalysts correct deviations of the upstream oxygen sensor (LSU). All sensors are monitored by several single monitoring procedures under the following basic conditions.

The following checks will be performed on the linear oxygen sensor (LSU) upstream catalyst:

Plausibility Check
Any deviation from the characteristic curve of oxygen sensor upstream catalyst due to poison, ceramic cracks, characteristic shift down (CSD) or a leakage will be detected by the control loop downstream catalyst and by comparison of the sensor signals. The integrator value of the second control loop detects small shifts of the sensor characteristic to lean or to rich. The signal comparison during steady state conditions quickly detects major deviations in sensor characteristics caused by serious faults (e.g. ceramic cracks).

Heater Coupling Check
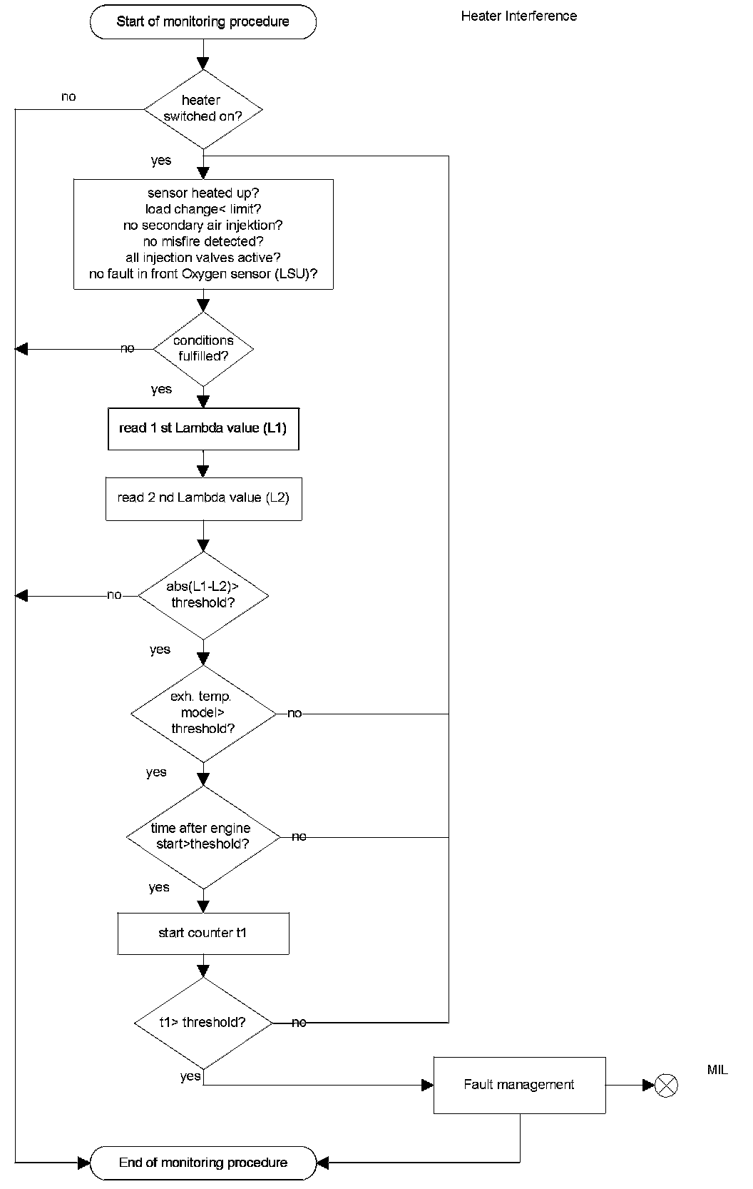
This monitoring function will detect any short circuits between sensor heater and the Nernst cell of the Oxygen sensor by watching the Lambda signal. The Lambda value variation is checked by the ECM. The heater is operated by a pulsating signal with a frequency of two Herz. The sensor signal characteristic is checked for noises with a significant level and a frequency of the heater operation. If the level of noises is greater than a threshold, a low resistance short-cut between heater and pump current or the current of the Nernst cell is detected.

The following checks will be performed on the linear oxygen sensor upstream catalyst:

Offset Check
Any deviation from the characteristic curve of oxygen sensor upstream catalyst due to poison will be detected by the control loop downstream catalyst.

Dynamic Check
Any change in the dynamic behavior of the Oxygen sensor due to aging, heater fault, wiring brake or contamination will be detected by watching the increase of the Lambda value.

Check for Sensor at ambient air (out of exhaust system)
Under the condition of active injection valves and a Lambda value of < 1.6, a voltage significant less than 4.2 V is expected at the self-diagnostic IC of the LSU.

Wire and IC-Check
The hardware of the Oxygen sensor consists of an IC (CJ 120) with the capability of self-diagnostics. The self-diagnostic functions of the IC detects communication faults between ECM and the sensor, insufficient voltage supply, shorts in the sensor lines to ground and to battery.

Plausibility Check
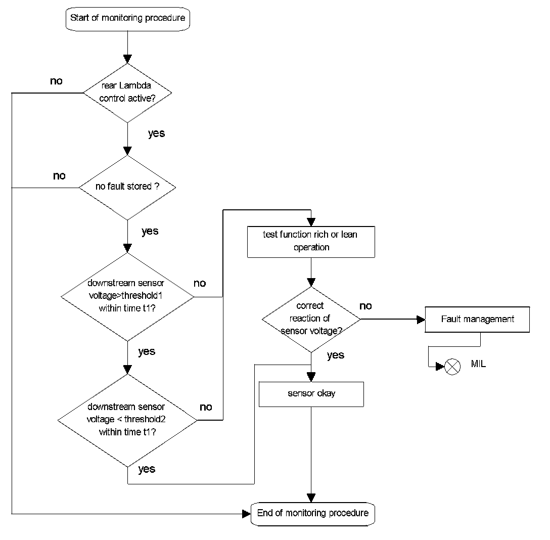
The Lambda value of oxygen sensor upstream catalyst is compared to the sensor voltage downstream catalyst. Additionally, a hardware check is performed by checking the sensor voltage range. Three diagnostics paths covers the air fuel ratio range of Lambda value (e.g. Lambda=1, lean, rich). A corresponding reaction of sensor voltage downstream catalyst is expected.

The following checks will be performed on the oxygen sensor downstream catalyst:

Oscillation Check
The function checks whether the sensor output voltage of oxygen sensor downstream catalyst always remains above or below a specified threshold.

Fuel cut off Check
During coasting, the ECM is watching the downstream sensor voltage, which has to go under a specific lean threshold. The diagnostic is enabled if coasting was detected for a specific time and the integrated air mass exceeds a specific threshold.

Oxygen Sensor Circuit Monitoring
Monitoring of electrical errors of sensor upstream and downstream catalyst.

Implausible voltages
ADC-voltages exceeding the maximum threshold VMAX are caused by a short circuit to UBatt.

ADC-voltages falling below the minimum threshold VMIN are caused by a short circuit of sensor signal or sensor ground to ECM ground.

An open circuit of the sensors (upstream and downstream catalyst) can be detected, if the ADC-Voltage is remaining in a specified range after the sensor has been heated.

Monitoring Structure






Plausibility Monitoring (LSU, Oxygen Sensor Upstream Catalyst)






Heater Coupling Monitoring (LSU, Oxygen Sensor Upstream Catalyst)






Offset Monitoring (LSU, Oxygen Sensor Upstream Catalyst)






Dynamic Monitoring (Oxygen Sensor Upstream Catalyst)






Oscillation Monitoring (Oxygen Sensor Downstream Catalyst)






Fuel Cut-Off Monitoring (Oxygen Sensor Downstream Catalyst)






Oxygen Sensors Monitor Heater Coupling (LSF)






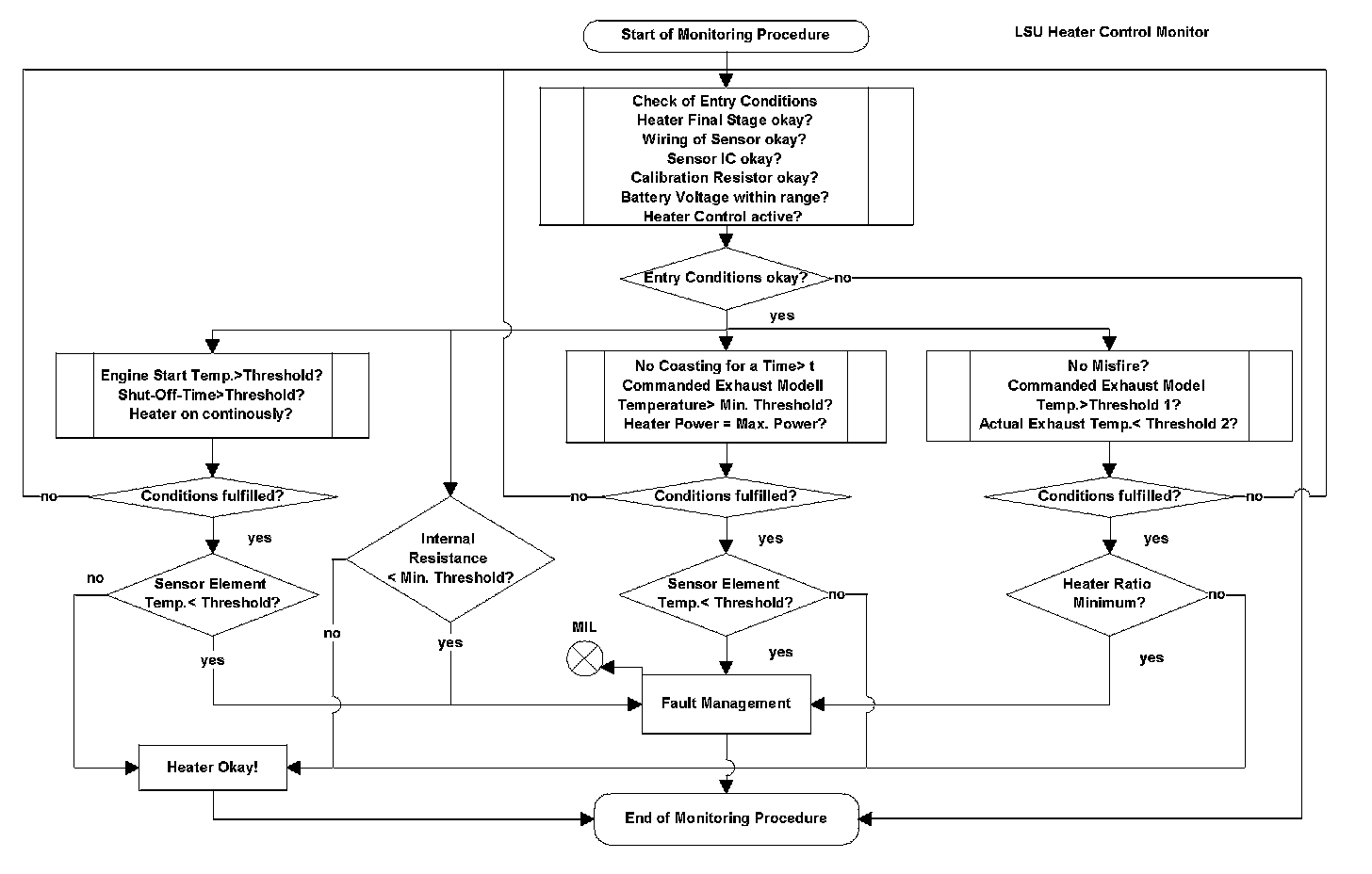
Oxygen Sensor Heater Monitoring
For proper function of the Oxygen sensors, their ceramic elements must be heated. A non-functioning heater delays or prevents either the sensor readiness (LSU) or the proper signal output (LSF1) for closed loop control and thus influences emissions.

Oxygen sensor upstream catalyst (LSU)
The heater control loop is integrated within the oxygen sensor hardware and has to achieve a target temperature of about 750 °C of the ceramic element.

Oxygen sensors downstream catalysts (LSF1)
For diagnostic of the sensor heater a specific current pulse is supplied via a load resistance and the voltage is measured. The intern resistance of the sensor heater is calculated with the voltage deviation. The result will be compared with a reference map resistance, which considers aging and sampling deviations. In case of internal resistance > map resistance the diagnosis stores a fault and the MIL will be illuminated.

Monitoring Structure (Oxygen sensor upstream catalyst)

Power Stage (final stage)






Heater Control Loop






Characteristics: -Switch on of sensor heater is ECM controlled

Monitoring Structure (Oxygen Sensor Downstream Catalyst)






Flow Chart (LSU, Oxygen Sensor Heater Control Upstream Catalyst)






Flow Chart (Oxygen Sensors downstream catalyst)