Curiosii for ever!: Car repair manuals for everyone.

Evaporative System Monitoring



Evaporative System Monitoring

General Description
The fuel evaporative system monitoring permits detection of leaks with a diameter of 1-mm or larger in the fuel evaporative emission control system. Additionally, the monitoring system can detect a malfunction of the fuel tank pressure sensor (DST), canister close valve (AAV), or purge control valve (TEV).

The system monitoring is performed by observing the fuel tank. A canister close valve (AAV) and a purge control valve (TEV) are used to open and close the system.

Monitoring Conditions
The leak test will be conducted when the vehicle is at an idle condition with zero vehicle speed.

Plausibility Check DST
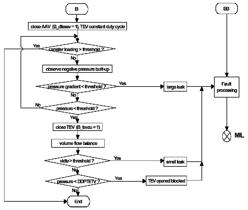
The TEV is closed by a continuous reduction of its duty cycle. Afterwards the pressure is observed. If the pressure falls short of a threshold (vacuum) for a given period, an AAV malfunction is detected (AAV blocked) and monitoring is stopped. If the pressure is not steady, a DST malfunction is detected and monitoring is stopped.

Measuring of Compensation Gradient
If the pressure is steady and the AAV closed, the pressure increase caused by fuel evaporation is measured and stored after a certain period. If the pressure reaches a specific threshold, monitoring is stopped, because the fuel evaporation is excessive. If the pressure reaches a specific threshold (vacuum), a TEV malfunction is detected (TEV stuck open) and monitoring is stopped.

AAV-Check
The AAV is opened and TEV are opened by a constant increase in their duty cycle. If the pressure reaches a specific threshold (vacuum), an AAV malfunction is detected (AAV blocked) and monitoring is stopped. If the pressure does not reach this specific threshold and the TEV has reached a certain duty cycle, the AAV is closed after a time delay.

Large Leak Detection
If a large lean correction of the lambda controller is detected, monitoring is stopped. If monitoring were to be continued, idle instability will occur because of the high canister load. If the negative pressure build-up gradient is below a certain threshold, a large leak is detected and the diagnosis is complete. If the pressure reaches a certain threshold (ex. -8 hPa), the TEV is closed. If the pressure reaches a specific threshold (ex. -15hPa), a TEV malfunction is detected (TEV stuck open) and monitoring is stopped.

Small Leak Detection -1.0mm
The system is now considered sealed. The gradient of the negative pressure decay is converted into a volume flow (air streaming in through a leak). Afterwards a volume flow balance is realized. The leak volume flow is derived from the volume flow balance. If the leak volume flow reaches a certain threshold, a small leak is detected and the diagnosis is complete.

Very Small Leak Detection (0.8mm)
When the Small Leak Detection is finished the same procedure is repeated in a following idle period but with a different level of vacuum and a different (more stringent) threshold. A leak of app. 0.8mm can be detected.

Monitoring of Fuel Evaporation System - Fuel Evaporative System







Fuel Evaporative System Monitoring







Monitoring of Fuel Evaporative System - Plausibility Check of Fuel Tank Pressure Sensor







Monitoring of Evaporative System - Measurement of Compensation Gradient







Detection of Leaks







Diagnosis of the Fuel Tank Pressure Sensor
The fuel tank pressure sensor provides information about the differential pressure of the tank to the atmosphere. The fuel tank pressure sensor is required for the diagnosis of the purge control system (leakage detection). The sensor signal is monitored for electronic plausibility as well as functional plausibility.

The electronic plausibility check is continuously performed. The pressure signal may be faulty due to wiring interruption or a short circuit. The pressure signal is limited to a minimum and maximum value. If the sensor signal reaches one of these thresholds, a sensor signal minimum or maximum fault is detected.

The functional plausibility check is performed only when an idle condition and a cold start are detected. In this case the low pass filtered pressure signal is monitored. If the filtered pressure exceeds a specific threshold for more than a given period, a sensor signal which is not plausible is detected.

Diagnosis of the Fuel Tank Pressure Sensor