Curiosii for ever!: Car repair manuals for everyone.

Diagnosis of Engine Coolant Temperature Sensor



Diagnosis Of Engine Coolant Temperature Sensor (911 Turbo)

General Description
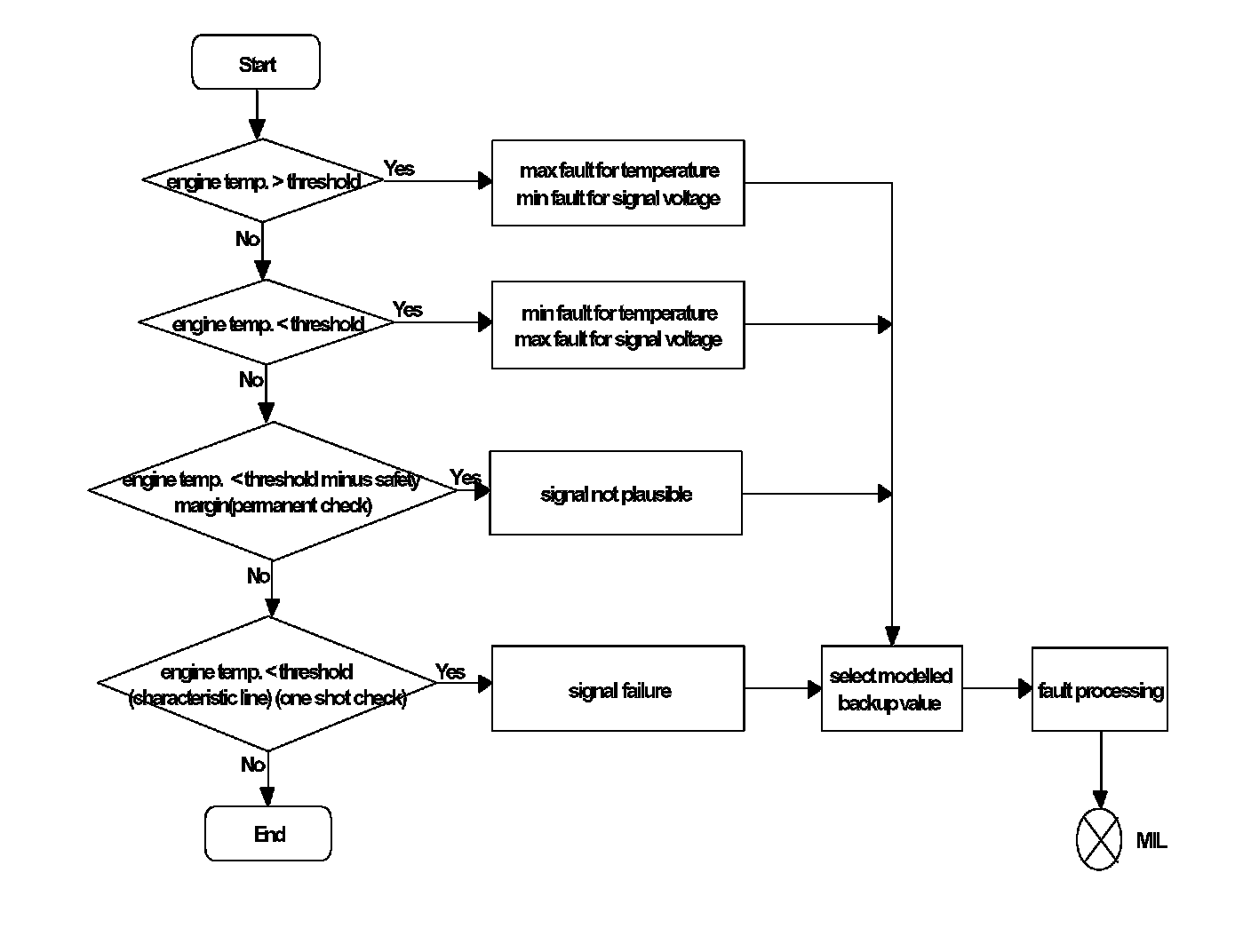
Range checks for minimum and maximum temperatures are continuously performed.

A block-heater recognition function is included to retrigger the model calculations, as explained below.

A plausibility check is performed by a comparison of the engine temperature with a reference temperature. The reference temperature is continuously calculated and reduced by a safety margin. The result is compared with the sensor temperature determined. If this does not increase by the amount expected (e.g. parallel circuit or short circuit to a plausible voltage level); the error flag is set. During the retrigger phase, induced by block heating, the plausibility check is disabled.

It is also checked, whether the engine temperature exceeds the switch-on threshold for closed loop control. The engine temperature must exceed this threshold after a given period of time; dependent on the engine start temperature. The time delay depends on air mass flow. Countdown of the time delay is stopped during any fuel cut-off mode. If the temperature threshold to enable lambda control is not reached within a specified time, an error is set. The error path is suppressed after a start with a preheated engine block (block heater) as long as the condition that the measured engine temperature is below the engine start temperature (maximum time 2 minutes).

Model Temperatures
A temperature model supplies a calculated reference temperature for diagnosis and a calculated substitute temperature used with a temperature sensor failure. The characteristics of these calculated temperature values are independent of one another.

Reference temperature is calculated as a function of:
- engine coolant start temperature,
- rising or falling gradient, map dependent on air mass flow,
- delay time after start or condition `block heater`,
- the calculation of the substitute temperature model works similar to the reference temperature model, but the start temperature is taken from intake air temperature or constant substitute value. The map dependent gradients are different for both models.

Diagnosis of Engine Coolant Temperature Sensor