Curiosii for ever!: Car repair manuals for everyone.

Fuel System Monitoring (HFM-System)

Fuel System Monitoring (HFM-System)

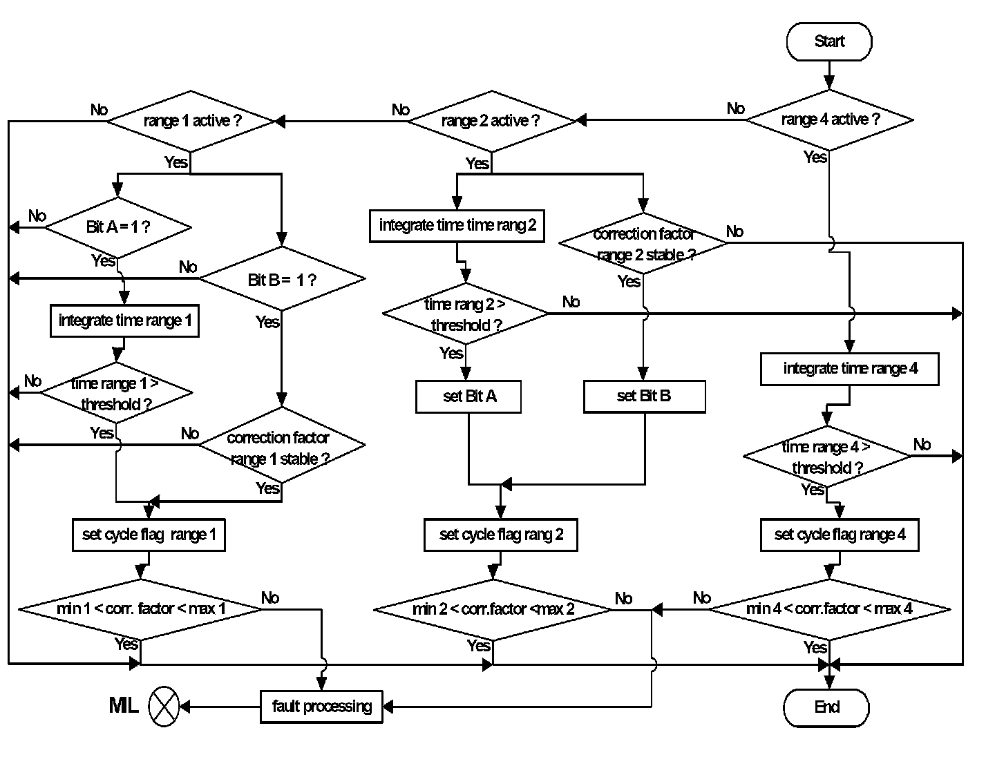
Mixture adaptation
In the ECU the injection time is calculated from: 1) an HFM based basic load signal, 2) an additive correction of the mixture adaption, 3) a multiplicative correction from the lambda controller, and 4) a multiplicative correction of the mixture adaption. All correction factors are calculated at any time during engine operation.

Monitoring Structure (Oxygen Sensor Downstream Catalyst)






The mixture adaption has 3 adaption ranges. The learning integrators are thus activated in different speed and load ranges. The deviation of the Lambda controller from it's neutral value (1.0), is "learned" in one of the integrators at idle, at medium load / speed, and at very high load / speed.

Flow Chart (LSU, Oxygen Sensor Heater Control Upstream Catalyst)






The diagnosis of the fuel delivery system conducts a check of the output values of the above mixture adaption. If one integrator exceeds its error threshold, the MIL is illuminated. This functionality is split into two parts: empty fuel tank detection and the threshold evaluation function.

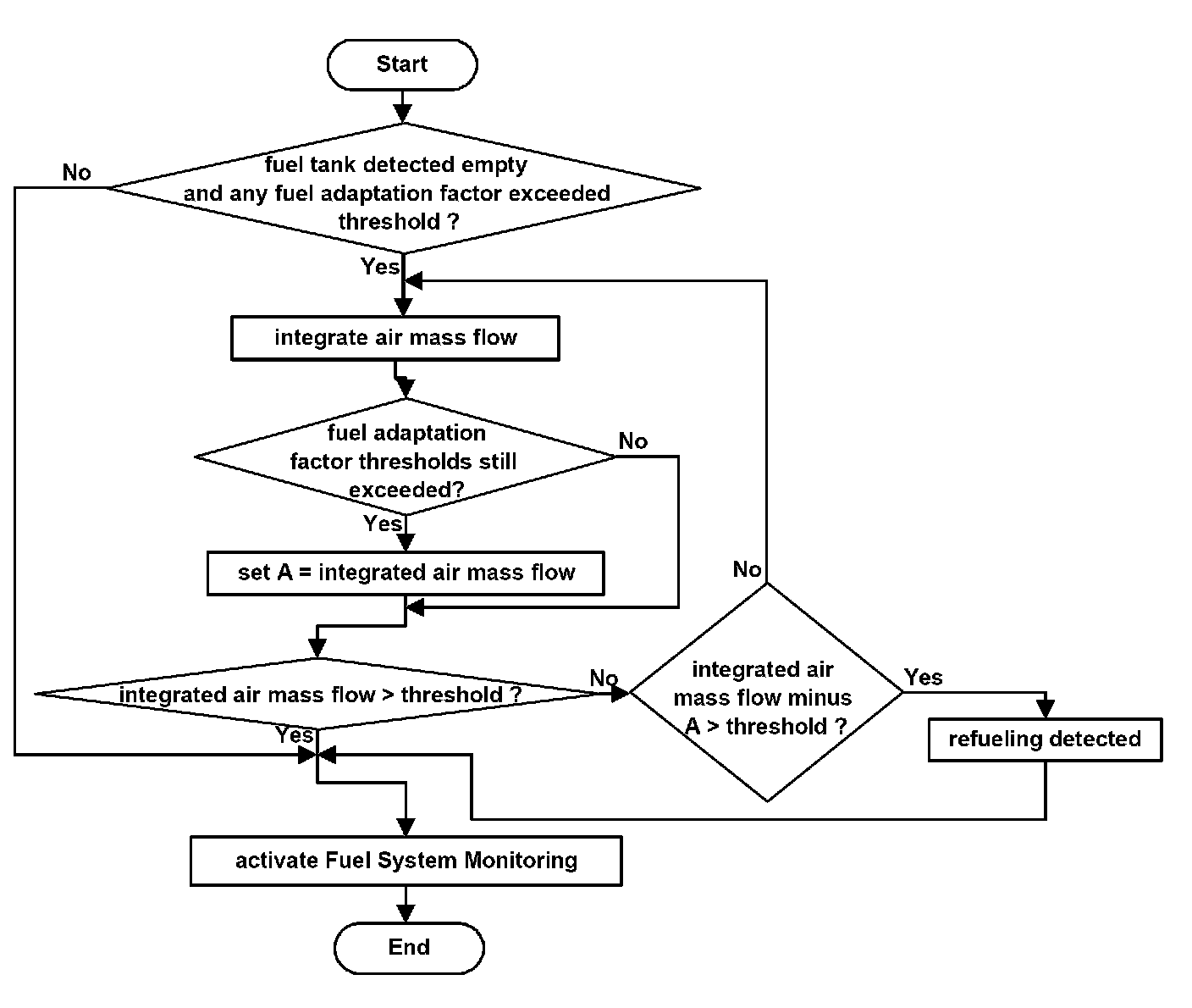
Description of Empty Fuel Tank Detection
To avoid erroneous MIL illumination it has to be determined that an empty fuel tank is not the cause of exceeding the threshold.

An almost empty fuel tank can cause air bubbles in the fuel delivery circuit and result in a lean mixture. First the lambda controller and then the mixture adaption attempt to compensate. This could cause an erroneous MIL illumination, because the mixture adaptation factor goes beyond its diagnostic threshold.

The flowchart shows the functionality to avoid an erroneous MIL illumination.

Flow Chart (Oxygen Sensors downstream catalyst)






If one adaption factor exceeds the diagnostic threshold, and the fuel tank is detected as empty, the error flag is delayed for a certain period. The air mass taken in by the engine is integrated from that point on.

If the integrated air mass goes over a specific threshold and the fuel adaption factor still exceeds a certain threshold the Fuel System Monitoring function is activated and the MIL illuminated.

If the adaption factor goes under the diagnostic threshold before the integrated air mass goes over its threshold, there is no MIL activation. At the same time the integrated air mass is stored. This is done for a later refuelling detection.

Refuelling is detected if the difference of the integrated air mass minus the stored air mass goes over above its threshold.

This feature ensures MIL illumination if the error is correct and avoids erroneous MIL illumination with an empty fuel tank.

Description of the Threshold Evaluation Function
The flow chart illustrates the Fuel System Monitoring Function. The three-adaption integrators are evaluated. If they surpass a threshold, after having been activated for a certain period, the MIL is illuminated.

Flow Chart Thermostat Monitoring






If range 4 is activated, a time counter counts the active time. After it has passed a threshold the cycle flag is set and, if the adaption factor exceeds a threshold, the MIL illuminated.

If range 2 is activated, there are two possibilities to set the cycle flag either the:
1. adaption factor stable, or
2. the adaptation factor active for a minimum time. If the adaption factor exceeds a threshold, after the cycle flag has been set, the MIL is illuminated.

If range 1 is activated and the cycle flag of range 2 has been previously set, the adaption factor is checked for stability. If the adaption factor is stable the cycle flag is set. If the cycle flag from range 2 is not set but the flag for minimum time is set, the cycle flag can also be set, if the adaption range 1 has been activated for a certain period. It is now dependent on the values of the Adaption-Integrator, whether or not the MIL is illuminated.

Fuel System Monitoring - Overview Mixture Adaptation with 3 Ranges






Fuel System Monitoring (HFM System) - 3 Ranges Mixture Adaptation






Fuel System Monitoring - Empty Fuel Tank Detection






Fuel System Monitoring - Threshold Evaluation Function