Curiosii for ever!: Car repair manuals for everyone.

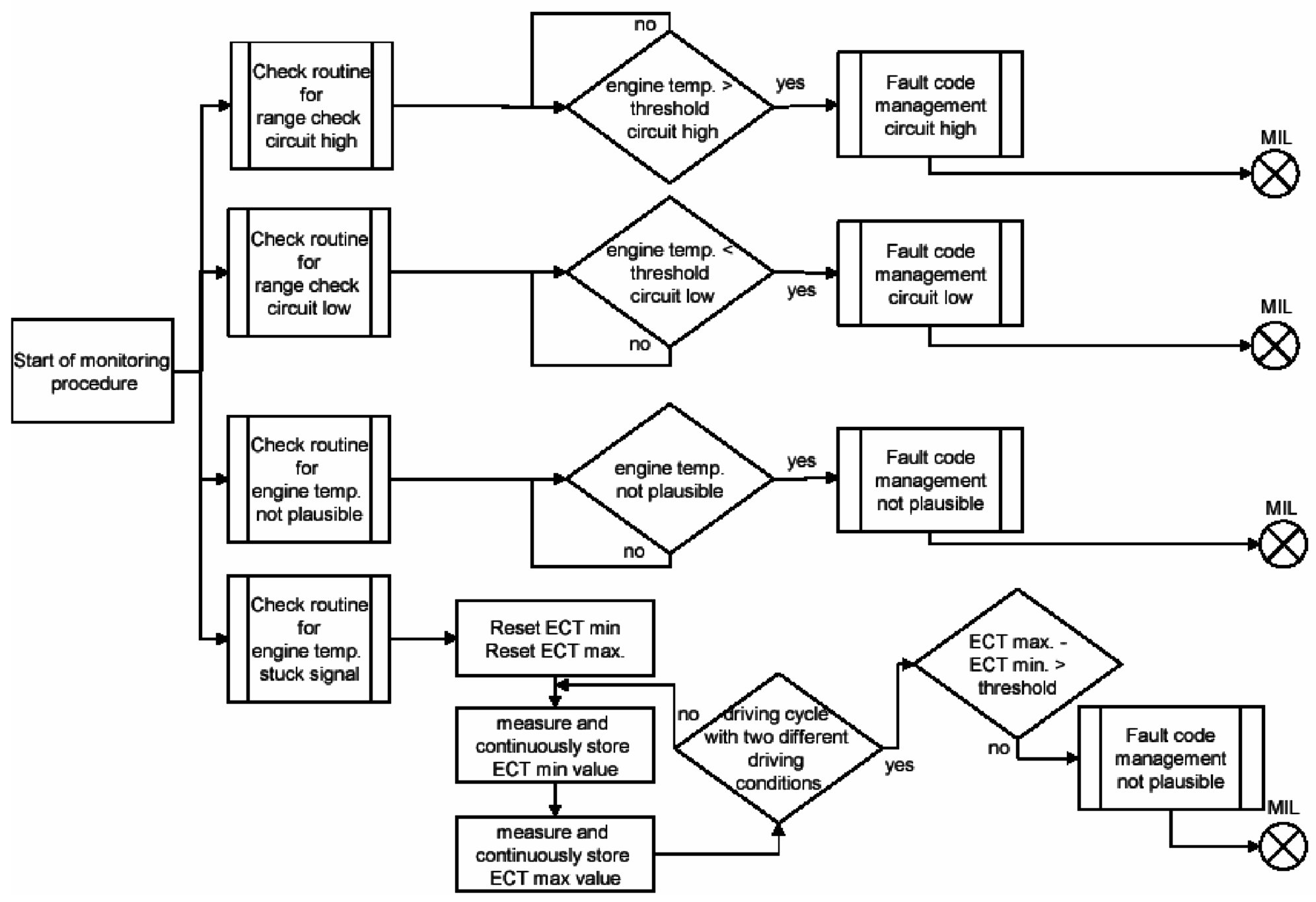
Engine Coolant Temperature Sensor Monitoring



Engine Coolant Temperature Sensor Monitoring

The engine coolant temperature is electrical O.K., if the following condition is true:

Diagnosis threshold min. < engine coolant temperature < Diagnosis threshold max.

Range Check







Plausibilities Check

The engine coolant temperature is plausible, if:

(reference temperature - threshold) < engine coolant temperature







flow chart: