Air Injection: Testing and Inspection
Monitor Of Secondary Air System (Boxster, Boxster S, 911 Carrera):
Function Modules:
Principle of algorithm:
- Calculation of nominal secondary air mass depending on battery voltage, ambient air density, exhaust pressure.
- Calculation of Lambda(exhaust) nominal depending on secondary air dilution factor and required engine enrichment Lambda(engine):
Lambda(exhaust) = (1 + m(SAI, nominal) / m(air, HFM) ) * Lambda(engine)
- Two-step Lambda control activated for actual Lambda(exhaust) signal from Lambda sensor < 1
(rich mixture in exhaust gas - defective SAI)
- Calculation of m(SAI, actual) from two-step Lambda control (fr = Lambda correction factor) :
m(SAI, actual) = fr * m(air, HFM) - m(air,HFM)
(with fr not equal to 1)
(fr: multiplicative factor - closed loop regulator)
2. Evaluation after deactivation of SAI:
- Check of pilot control and reject result, if threshold exceeded.
3. Fault evaluation:
- Fault detection after comparison of the quotient of secondary air mass flow to fault threshold.
Passive / Active Monitors
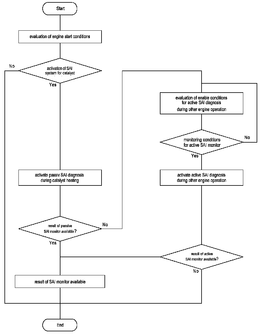
The monitor of the secondary air injection system (SAI) is a functional check to detect
- a failure of the secondary air pump or
- a blocking or leaking between secondary air pump and exhaust manifold.
The SAI monitor includes a passive and an active check. The checks are performed with different monitoring conditions.
The passive SAI monitor (Boxster, Boxster S) observes the calculated secondary air mass flow after engine start and catalyst heating. If this value is in between certain thresholds the SAI will work properly.
The active SAI monitor (911 Carerra, Boxster, Boxster S) is performed mainly during engine idle if a result of the passive SAI monitor was not available. The SAI monitor observes the calculated secondary air mass flow. If this value is in between certain thresholds the SAI will work properly.
Monitoring conditions for passive and active check:
- engine coolant temperature in between calibrated thresholds,
- Intake air temperature in between calibrated thresholds,
- modeled catalyst temperature < calibration
- altitude correction for fuel injection > calibration,
- lambda control ready for operation,
- no exclusion due to request of other functions:
- e.g. no monitoring of mixture system, canister purge valve,
- e.g. no activity of mixture system and canister purge valve
- e.g. no faults of engine coolant temperature sensor, air charge sensor, intake air temperature sensor, SAI power stages, leak detection system, canister purge power stages, oxygen sensor(s) pre-catalyst, misfire, battery voltage.
Diagnosis of Secondary Air System Overview (Boxster, Boxster S, 911 Carrera)
Passive SAI Monitor (Boxster, Boxster S)
Active SAI Monitor (911 Carrera, Boxster, Boxster S)
*the Boxster models will only run the active system when the passive system conditions are not met
Monitor of Secondary Air System (911 Turbo):
Function Modules:
Principle of algorithm:
1. Evaluation during active secondary air injection (=SAI):
- Calculation of nominal secondary air mass depending on battery voltage, ambient air density, exhaust pressure.
- Calculation of Lambda(exhaust) nominal depending on secondary air dilution factor and required engine enrichment Lambda(engine):
Lambda(exhaust) = (1 + m(SAI, nominal) / m(air, HFM) ) * Lambda(engine)
- Continuous Lambda control (=CLC) depending on actual Lambda(exhaust) signal from Lambda UEGO
- Calculation of m(SAI, actual) from continuous closed loop Lambda control
(frm = Lambda correction factor; Lambda(sensor) = Lambda determined by oxygen sensor):
m(SAI, actual) = m(air, HFM) * ( (Lambda(sensor) / Lambda(engine) ) * frm - 1 )
2. Evaluation after deactivation of SAI:
- Check of pilot control and reject result, if threshold exceeded.
3. Fault evaluation:
- Fault detection after comparison of the quotient of secondary air mass flow to fault threshold.
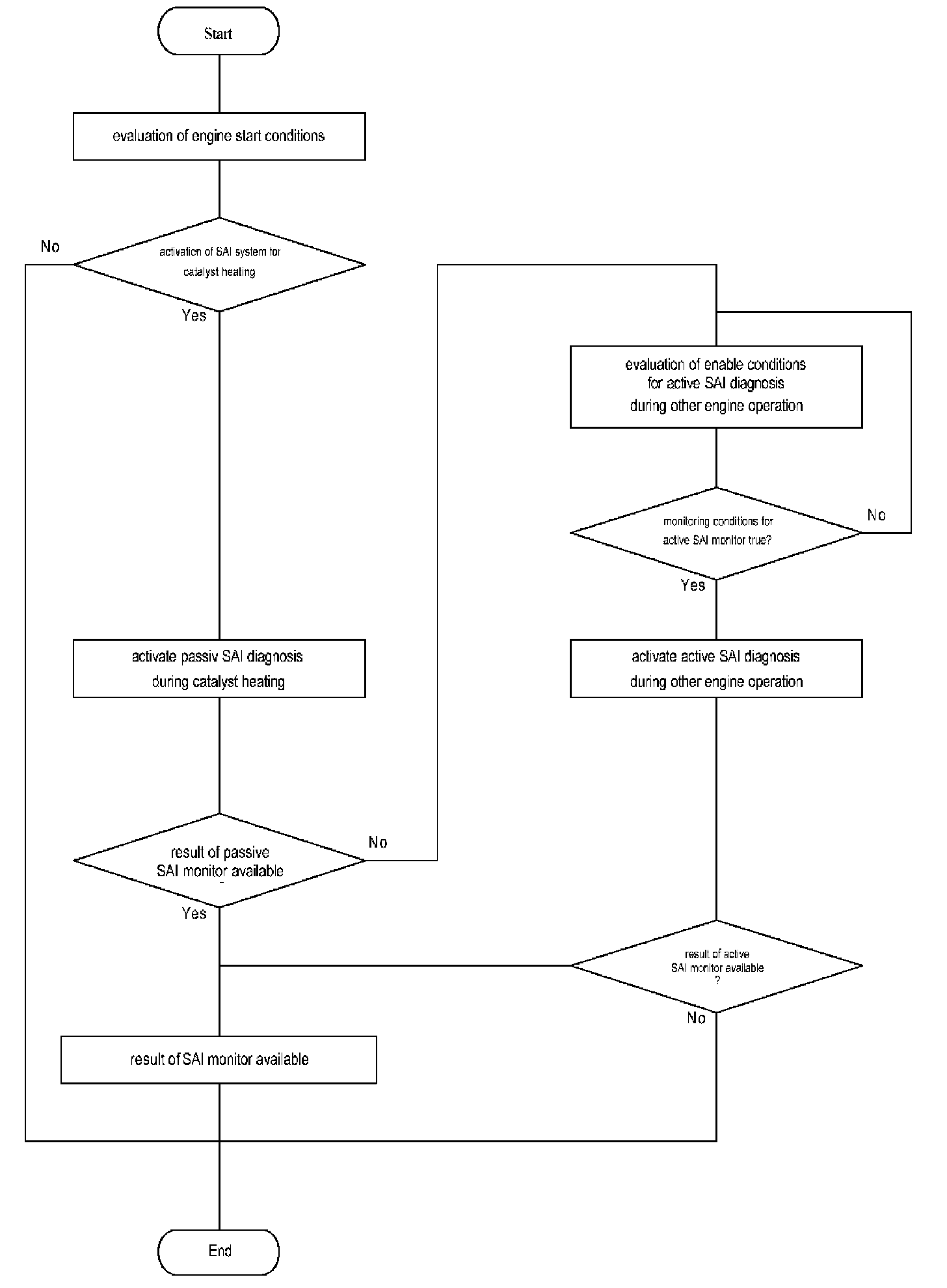
The monitor of the secondary air injection system (SAI) is a functional check to detect
- a failure of the secondary air pump or
- a blocking between or leaking secondary air pump and exhaust manifold.
The SAI monitor includes a passive and an active check. The checks are performed with different monitoring conditions. The passive SAI monitor observes the calculated secondary air mass flow after engine start and catalyst heating. If this value is in between certain thresholds the SAI will work properly. The active SAI monitor is performed mainly during engine idle if a result of the passive SAI monitor was not available. The SAI monitor observes the calculated secondary air mass flow. If this value is in between certain thresholds the SAI will work properly.
Monitoring conditions for passive and active check:
- engine coolant temperature in between calibrated thresholds,
- Intake air temperature in between calibrated thresholds,
- modeled catalyst temperature < calibration
- altitude correction for fuel injection > calibration,
- lambda control ready for operation,
- no exclusion due to request of other functions:
- e.g. no monitoring of mixture system, canister purge valve
- e.g. no activity of mixture system, canister purge valve
- e.g. no faults of engine coolant temperature sensor, air charge sensor, intake air temperature sensor, SAI power stages, leak detection system, canister purge power stages, oxygen sensor(s) pre-catalyst, misfire, battery voltage.
Diagnosis of Secondary Air System Overview (911 Turbo)
Passive SAI Monitor (911 Turbo)
Active SAI Monitor (911 Turbo)