Curiosii for ever!: Car repair manuals for everyone.

Windshield Washer Switch: Service and Repair




Windshield Wiper and Washer Switch Replacement

Removal Procedure

1. Remove the steering wheel. Refer to Steering Wheel Replacement (Steering Wheel Replacement).
2. Remove the steering column trim covers. Refer to Steering Column Trim Cover Replacement (Steering Column Trim Cover Replacement).




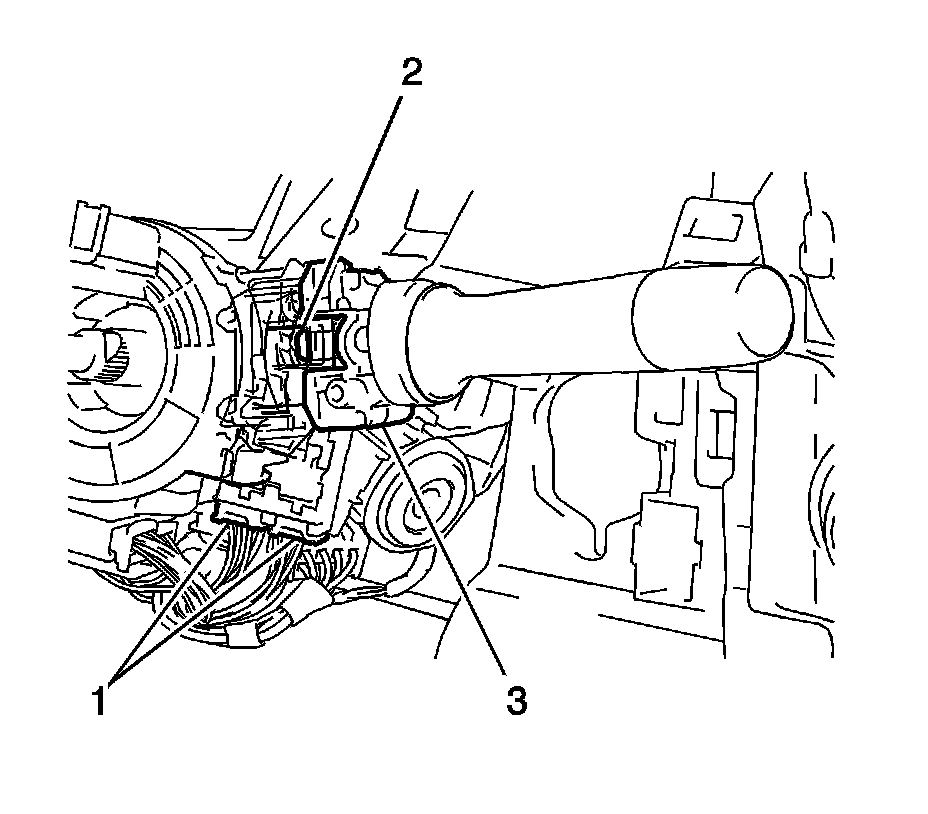
3. Disconnect the electrical connectors (1).
4. Disengage the claw (2) and remove the windshield wiper switch assembly (3).
Important: If the claw is pushed with excessive force, it may break.



Installation Procedure




1. Engage the claw (2) and install the windshield wiper switch (3) to the steering column.
2. Connect the electrical connectors (1).
3. Install the steering column trim covers. Refer to Steering Column Trim Cover Replacement (Steering Column Trim Cover Replacement).
4. Install the steering wheel. Refer to Steering Wheel Replacement (Steering Wheel Replacement).