Curiosii for ever!: Car repair manuals for everyone.

Engine Replacement




Engine Replacement

Removal Procedure




1. Disconnect the negative battery cable. Refer to Battery Negative Cable Disconnection and Connection (Service and Repair).
2. Remove the intake manifold cover. Refer to Intake Manifold Cover Replacement (Service and Repair).
3. Drain the cooling system. Refer to Cooling System Draining and Filling (LY7, LZE, LZ4, LZ9) (Service and Repair)Cooling System Draining and Filling (GE 47716 Fill) (Service and Repair)Cooling System Draining and Filling (LE5 Static Fill) (Service and Repair).
4. Drain the engine oil. Refer to Engine Oil and Oil Filter Replacement (Service and Repair).
5. Remove the air cleaner assembly. Refer to Air Cleaner Assembly Replacement (NU6) (Service and Repair)Air Cleaner Assembly Replacement (NT7) (Service and Repair).
6. Remove the hood. Refer to Hood Replacement (Service and Repair).
7. Remove the engine mount snubber and drive belt. Refer to Drive Belt Replacement (Service and Repair).
8. Disconnect the following electrical connectors:

* The knock sensor (KS)
* The camshaft position (CMP) sensor
* The crankshaft position (CKP) sensor
* The heated oxygen sensor (HO2S)
* The manifold absolute pressure (MAP) sensor
* The exhaust gas recirculation (EGR) valve
* The evaporative emission (EVAP) canister purge solenoid
* The electronic throttle control
* The ignition coil
* The body wiring harness-to-engine harness

9. Raise and support the vehicle. Refer to Lifting and Jacking the Vehicle (Service and Repair)
10. Remove the catalytic converters. Refer to Catalytic Converter Replacement - Left Side (LY7) (Service and Repair)Catalytic Converter Replacement - Left Side (LZ4) (Service and Repair)Catalytic Converter Replacement - Left Side (LZ9) (Service and Repair) and Catalytic Converter Replacement - Right Side (LY7) (Service and Repair)Catalytic Converter Replacement - Right Side (LZ4) (Service and Repair)Catalytic Converter Replacement - Right Side (LZ9 w/RPO M15) (Service and Repair)Catalytic Converter Replacement - Right Side (LZ9 w/RPO MT2) (Service and Repair).
11. Remove the engine wiring harness grounds from the transaxle.
12. Remove the engine mount lower nuts.
13. Remove the torque converter covers.
14. Remove the starter motor. Refer to Starter Replacement (LY7) (Service and Repair)Starter Replacement (LE5) (Service and Repair)Starter Replacement (LZ9) (Service and Repair)Starter Replacement (LZ4) (Service and Repair).
15. Remove the air conditioning (A/C) compressor. DO NOT discharge the A/C system. Support the compressor. Refer to Air Conditioning Compressor Replacement (LZE, LZ4, LZ9) (Service and Repair)Air Conditioning Compressor Replacement (LY7) (Service and Repair)Air Conditioning Compressor Replacement (LE5) (Service and Repair).
16. Remove the torque converter bolts.




17. Remove the engine mount bracket bolts and bracket.




18. Remove the engine wiring harness clip from the rear of the transaxle brace.
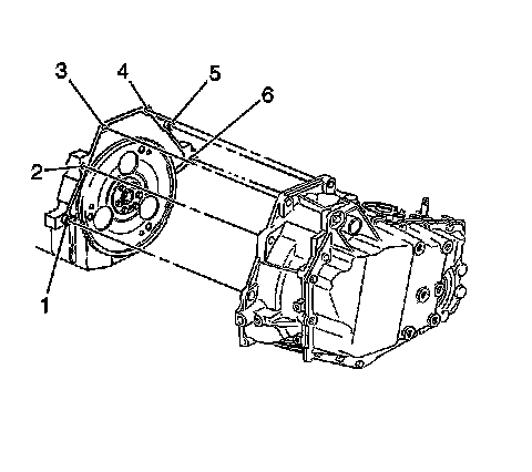
19. Remove the transaxle brace bolts (5 and 6) and remove the brace (7).




20. Remove the transaxle to oil pan brace bolts and brace.




21. Remove the lower transaxle-to-engine bolt (6) and the stud (1).
22. Remove the radiator outlet hose from the engine. Refer to Radiator Outlet Hose Replacement (LZE, LZ4, LZ9) (Service and Repair)Radiator Outlet Hose Replacement (LE5) (Service and Repair)Radiator Outlet Hose Replacement (LY7) (Service and Repair).
23. Lower the vehicle and support the transaxle.
24. Remove the heater outlet and inlet hoses from the engine.
25. Remove the vacuum hoses from the upper intake manifold.
26. Remove the brake booster vacuum hose from the upper intake manifold.
27. Remove the fuel lines from the fuel rail. Refer to Fuel Injection Fuel Rail Assembly Replacement (Service and Repair).
28. Remove the radiator inlet hose from the engine. Refer to Radiator Inlet Hose Replacement (LZE, LZ4, LZ9) (Service and Repair)Radiator Inlet Hose Replacement (LY7) (Service and Repair)Radiator Inlet Hose Replacement (LE5) (Service and Repair).
29. Install the engine lifting device to the engine.
30. Remove the upper transaxle-to-engine bolts (3, 4, 5) and the stud (2).
31. Remove the engine from the vehicle.
32. Remove the flywheel. Refer to Engine Flywheel Replacement (Service and Repair).
33. Install the engine to the engine stand.

Installation Procedure




1. Remove the engine from the engine stand.
2. Install the flywheel. Refer to Engine Flywheel Replacement (Service and Repair).
3. Install the engine to the vehicle.

Caution: Refer to Fastener Caution (Fastener Caution).

4. Install the upper transaxle-to-engine bolts (3, 4, 5) and the stud (2) and tighten to 75 Nm (55 lb ft).
5. Remove the engine lifting device.
6. Install the radiator inlet hose to the engine. Refer to Radiator Inlet Hose Replacement (LZE, LZ4, LZ9) (Service and Repair)Radiator Inlet Hose Replacement (LY7) (Service and Repair)Radiator Inlet Hose Replacement (LE5) (Service and Repair).
7. Install the fuel lines to the fuel rail. Refer to Fuel Injection Fuel Rail Assembly Replacement (Service and Repair).
8. Install the brake booster vacuum hose to the upper intake manifold.
9. Install the vacuum hoses to the upper intake manifold.
10. Install the heater inlet and outlet hoses to the engine.
11. Raise the vehicle and remove the transaxle support.
12. Install the radiator outlet hose to the engine. Refer to Radiator Outlet Hose Replacement (LZE, LZ4, LZ9) (Service and Repair)Radiator Outlet Hose Replacement (LE5) (Service and Repair)Radiator Outlet Hose Replacement (LY7) (Service and Repair).
13. Install the lower transaxle-to-engine bolt (6) and the stud (1) and tighten to 75 Nm (55 lb ft.




14. Position the transaxle to oil pan brace and install the bolts. Tighten the bolts to 50 Nm (37 lb ft).




15. Position the transaxle brace (7) to the transaxle and install the bolts (5 and 6) until snug.
16. Install the engine wiring harness clip to the rear of the transaxle brace.




17. Position the engine mount bracket to the engine and install the bolts until snug.
18. Tighten the engine mount bracket bolts and transaxle brace bolts.

* Tighten the engine mount bracket upper bolt to 90 Nm (66 lb ft).
* Tighten the engine mount bracket lower bolts to 50 Nm (37 lb ft).
* Tighten the transaxle brace bolts to 72 Nm (53 lb ft).

19. Install the torque converter bolts.
20. Install the A/C compressor. Refer to Air Conditioning Compressor Replacement (LZE, LZ4, LZ9) (Service and Repair)Air Conditioning Compressor Replacement (LY7) (Service and Repair)Air Conditioning Compressor Replacement (LE5) (Service and Repair).
21. Install the starter motor. Refer to Starter Replacement (LY7) (Service and Repair)Starter Replacement (LE5) (Service and Repair)Starter Replacement (LZ9) (Service and Repair)Starter Replacement (LZ4) (Service and Repair).
22. Install the torque converter covers.




23. Install the engine mount lower nuts and tighten to 43 Nm (32 lb ft).
24. Install the engine wiring harness grounds to the transaxle.
25. Install the engine wiring harness ground nut to the transaxle stud and tighten the nut to 35 Nm (26 lb ft).
26. Install the catalytic converters. Refer to Catalytic Converter Replacement - Left Side (LY7) (Service and Repair)Catalytic Converter Replacement - Left Side (LZ4) (Service and Repair)Catalytic Converter Replacement - Left Side (LZ9) (Service and Repair) and Catalytic Converter Replacement - Right Side (LY7) (Service and Repair)Catalytic Converter Replacement - Right Side (LZ4) (Service and Repair)Catalytic Converter Replacement - Right Side (LZ9 w/RPO M15) (Service and Repair)Catalytic Converter Replacement - Right Side (LZ9 w/RPO MT2) (Service and Repair).
27. Lower the vehicle.
28. Connect the following electrical connectors:

* The body wiring harness-to-engine harness
* The ignition coil
* The electronic throttle control
* The EVAP canister purge solenoid
* The EGR valve
* The MAP sensor
* The HO2S
* The CKP sensor
* The CMP sensor
* The KS

29. Install the drive belt and engine mount snubber. Refer to Drive Belt Replacement (Service and Repair).
30. Install the hood. Refer to Hood Replacement (Service and Repair).
31. Install the air cleaner assembly. Refer to Air Cleaner Assembly Replacement (NU6) (Service and Repair)Air Cleaner Assembly Replacement (NT7) (Service and Repair).
32. Connect the negative battery cable. Refer to Battery Negative Cable Disconnection and Connection (Service and Repair).
33. Fill the crankcase with engine oil. Refer to Engine Oil and Oil Filter Replacement (Service and Repair).
34. Fill cooling system. Refer to Cooling System Draining and Filling (LY7, LZE, LZ4, LZ9) (Service and Repair)Cooling System Draining and Filling (GE 47716 Fill) (Service and Repair)Cooling System Draining and Filling (LE5 Static Fill) (Service and Repair).
35. Perform a CKP system variation learn procedure. Refer to Crankshaft Position System Variation Learn (Service and Repair).
36. Install the intake manifold cover. Refer to Intake Manifold Cover Replacement (Service and Repair).
37. Inspect for leaks.