Curiosii for ever!: Car repair manuals for everyone.

Output Shaft: Service and Repair




Output Shaft Replacement

Tool Required

J 42562 Axle Removal Wedge

Removal Procedure

1. Remove the case extension housing. Refer to Case Extension Replacement (Service and Repair).
2. Remove the left drive axle from the transaxle. Refer to Wheel Drive Shaft Replacement (Service and Repair).




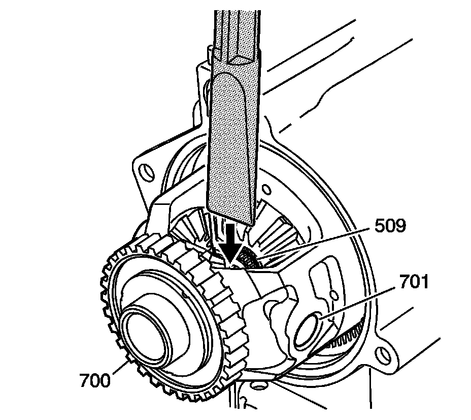
3. Rotate the differential carrier until the end of the output shaft can be seen and the differential pinion shaft (701) is in a horizontal position.
4. Place the J 42562 between the end of the output shaft and the differential pinion shaft.
5. Using a hammer, hit the end of the axle removal tool in order to compress the output shaft compression ring (512) and push the output shaft through the differential side gear.




6. Remove the differential carrier (700).
7. Using snap ring pliers remove the compression ring (509) from the output shaft.
8. Remove the output shaft through the left wheel opening.




9. Inspect the output shaft (510) for the following:

* Stripped splines
* Damaged retainer ring groove
* Damaged bushing journals

Installation Procedure




1. Install the drive axle retainer rings (509) to the output shaft (510).
2. Hold the front differential carrier in place and carefully install the output shaft (510) to the transmission through the left wheel opening. Extend the output shaft through the differential side gear.
3. Install the case extension housing. Refer to Case Extension Replacement (Service and Repair).
4. Install the left drive axle to the transaxle. Refer to Wheel Drive Shaft Replacement (Service and Repair).