Curiosii for ever!: Car repair manuals for everyone.

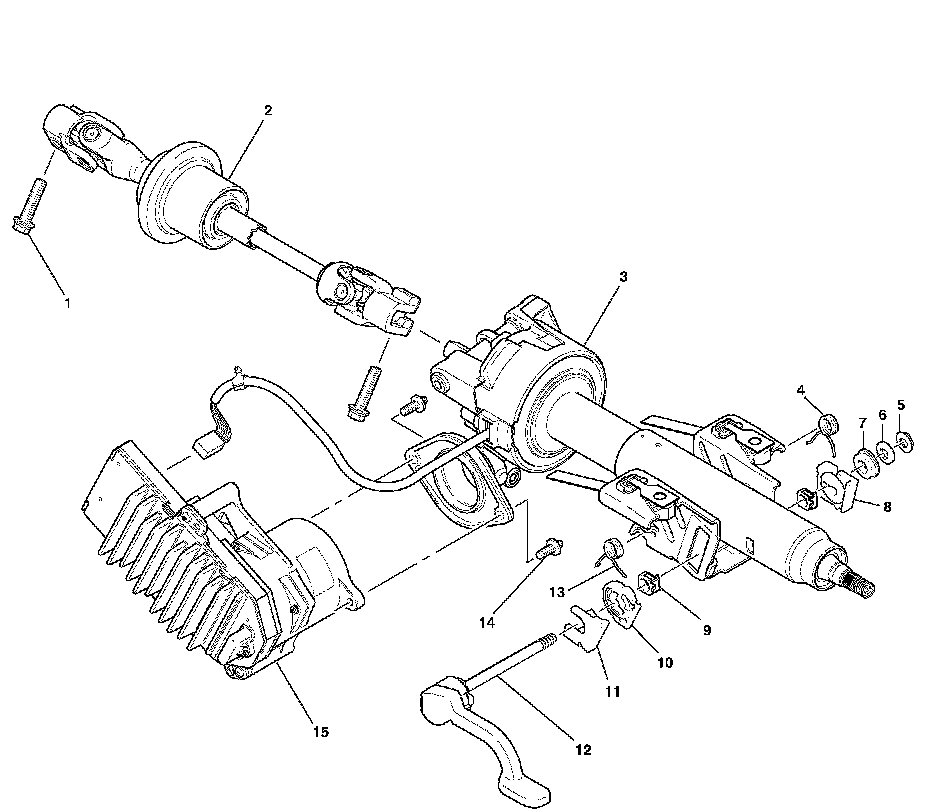
Steering Column Disassembled View (Electronic Power Steering)




Steering Column Disassembled View (Electronic Power Steering)




1 - Intermediate Shaft Bolt
2 - Intermediate Steering Shaft
3 - Steering Column
4 - Steering Column Tilt Lock Release Lever Spring
5 - Steering Column Nut
6 - Steering Column Tilt and Telescope Adjuster Lever Thrust Bearing
7 - Steering Column Tilt Wheel Release Lever Bolt Spacer
8 - Steering Column Tilt Wheel Release Lever Retainer
9 - Steering Column Tilt Wheel Release Lever Retainer
10 - Steering Column Tilt and Telescope Adjuster Lever Cam
11 - Steering Column Tilt and Telescope Adjuster Lever Shaft Follower
12 - Steering Column Tilt and Telescope Adjuster Lever
13 - Steering Column Tilt Lock Release Lever Spring
14 - Power Steering Assist Motor Bolt
15 - Power Steering Assist Motor