Curiosii for ever!
: Car repair manuals for everyone.
Home
>>
Pontiac
>>
2008
>>
G6 L4-2.4L
>>
Repair and Diagnosis
>>
Powertrain Management
>>
Transmission Control Systems
>>
Diagrams
>>
Electrical Diagrams
>>
4T45-E Automatic Transaxle
4T45-E Automatic Transaxle
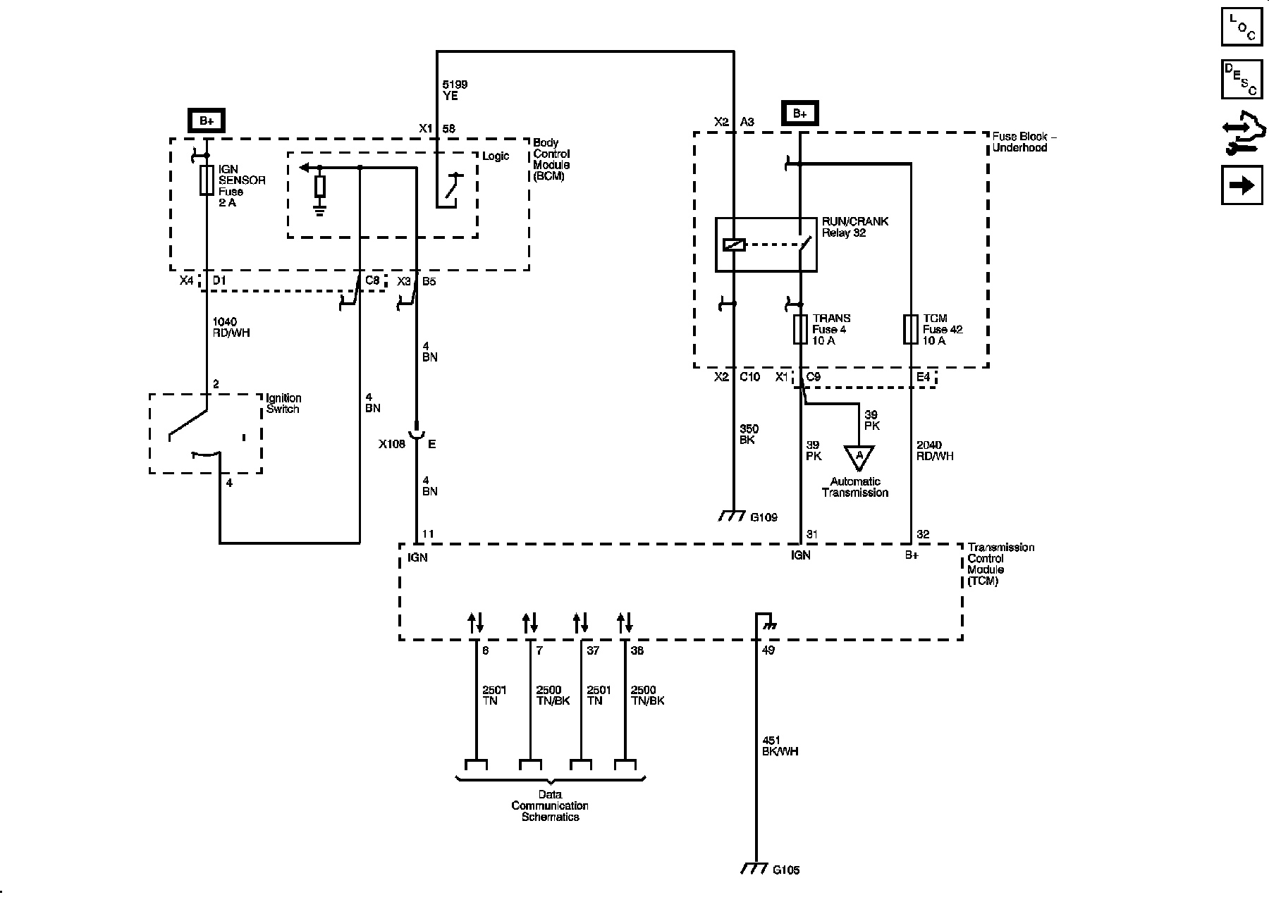
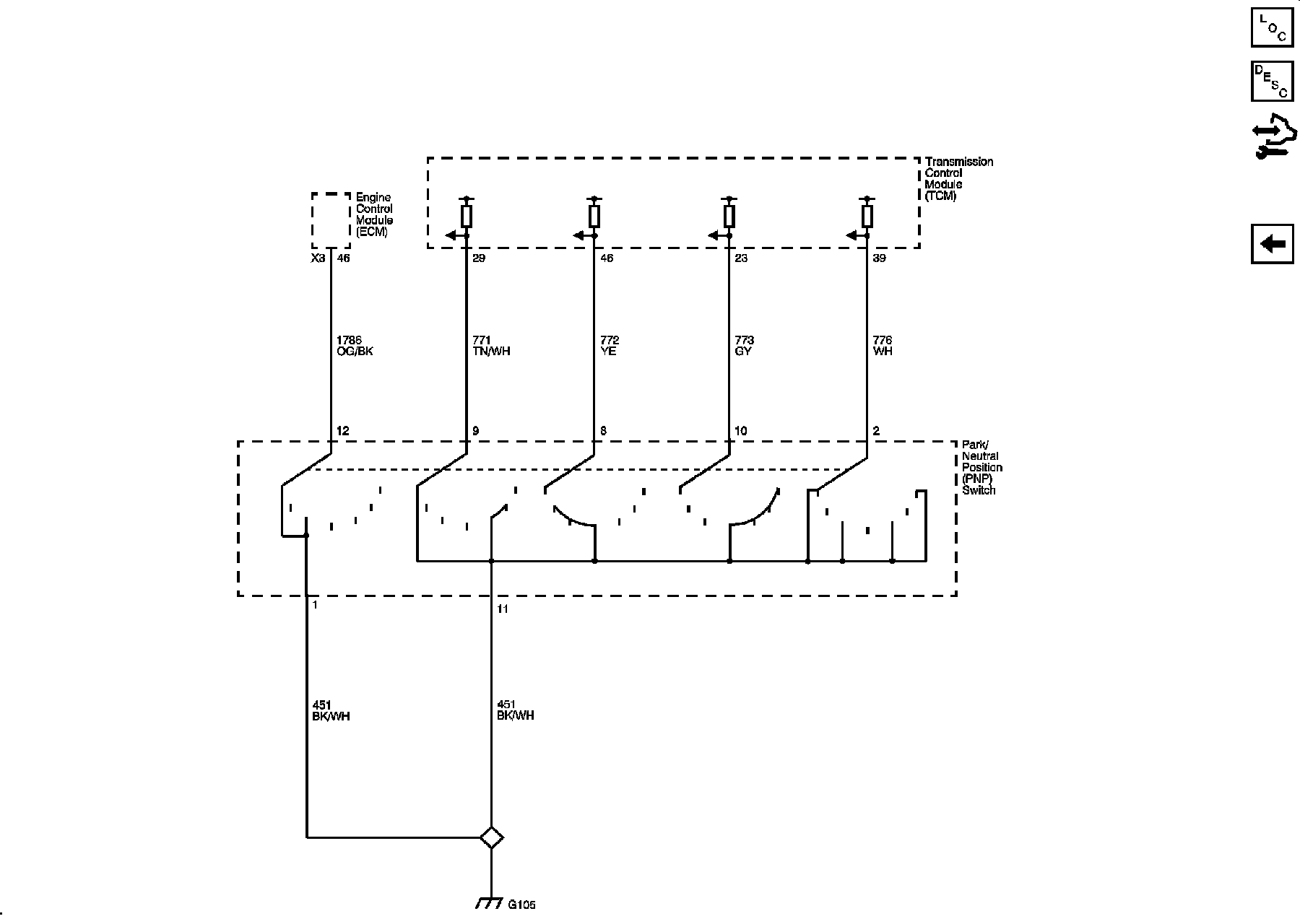
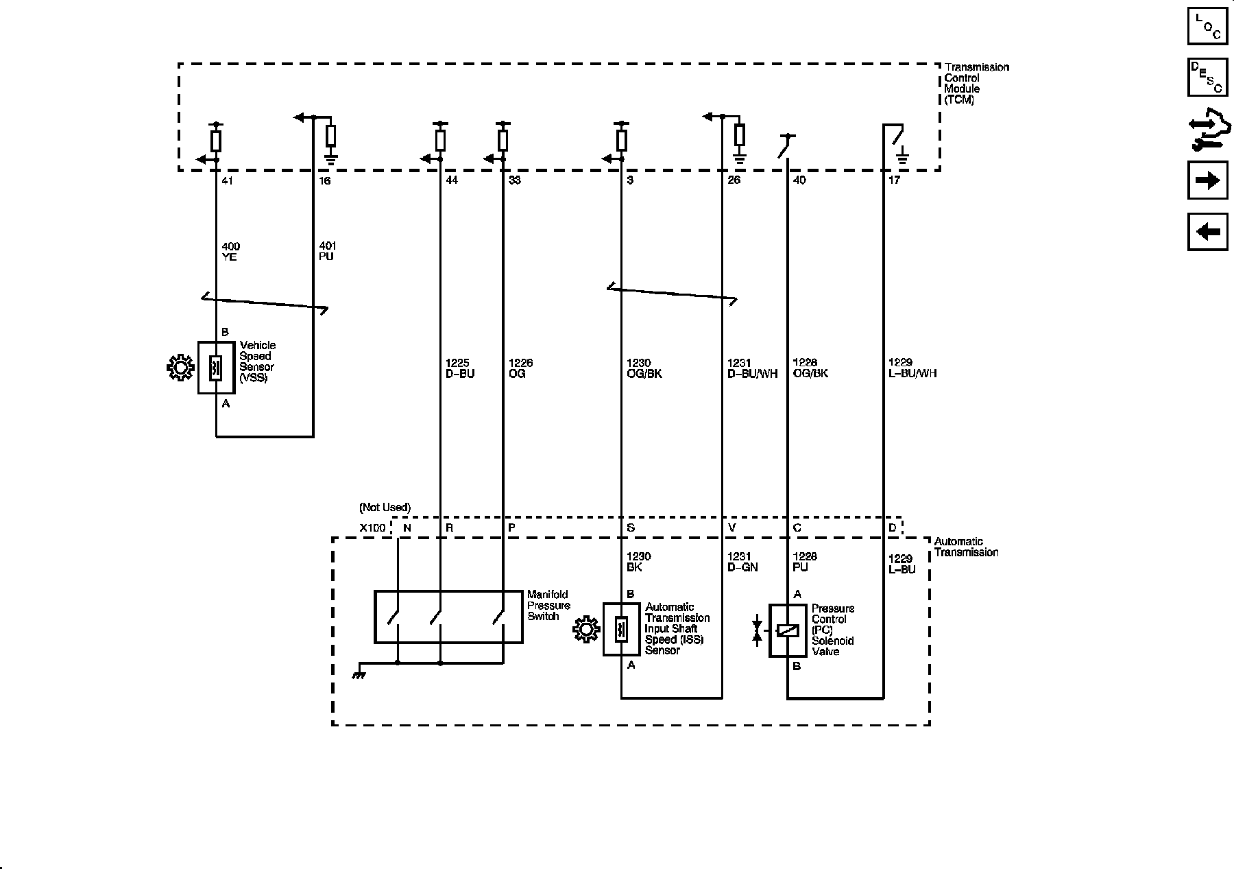
Automatic Transmission Controls Schematics (LE5)
DLC
, Ground and Power
Transmission Solenoids
ISS, Pressure Control and
VSS
PNP Switch