Curiosii for ever!: Car repair manuals for everyone.

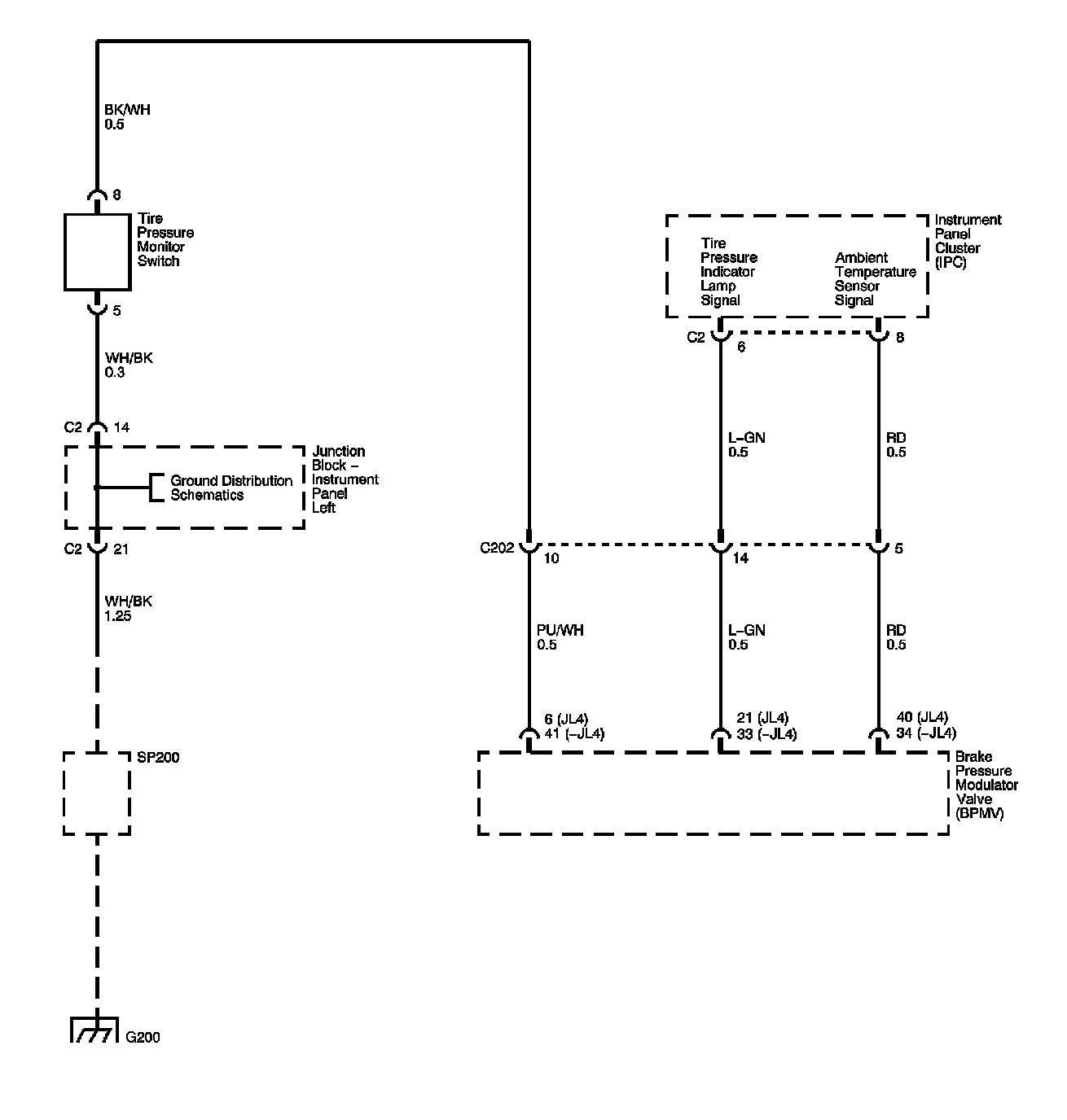
Tire Monitoring System



Tire Pressure Monitoring System Schematics

Tire Pressure Monitoring System Schematics:





Locations: The locations for the Connectors, Grounds, Splices, and Grommets shown within these diagrams can be found via their numbers at Vehicle Locations.