Curiosii for ever!: Car repair manuals for everyone.

Engine Replacement



Engine Replacement

Removal Procedure

1. Disconnect the negative battery cable.
2. Remove the hood.
3. Remove the fuel injector sight shield.
4. Raise and support the vehicle.
5. Drain the engine oil.
6. Drain the cooling system.
7. Remove the torque converter covers.




8. Remove the engine ground nut (5) and the engine ground wire (6) from the transaxle stud.
9. Remove the oil level sensor harness retainer bolt.
10. Remove the oil level harness retainer from the engine.
11. Disconnect and reposition the electrical connectors from the following components:
* Vehicle speed sensor (VSS)
* Oil pressure sensor
* Oil level sensor (10)
* Knock sensors
* Heated oxygen sensor (H02S)
12. Remove the starter motor.
13. Remove the engine flywheel-to-torque converter bolts.
14. Scribe the torque converter to the flywheel for installation.
15. Remove the transaxle brace.
16. Remove the engine mount lower nuts.




17. Remove the exhaust manifold pipe stud nuts (2) and reposition the catalytic converter from the exhaust manifold.
18. Remove the oil filter adapter housing.




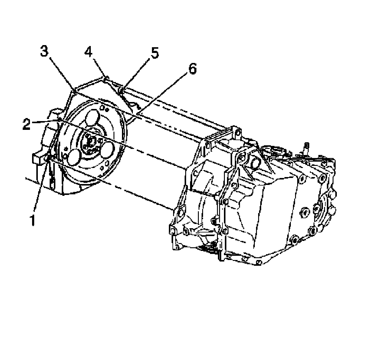
19. Remove the lower transaxle to the engine bolt (6) and the stud (1).
20. Lower the vehicle while supporting the transaxle.
21. Remove the air cleaner assembly.
22. Disconnect the fuel line from the fuel rail.
23. Disconnect the fuel vapor line.




24. Loosen the water pump pulley bolts.
25. Remove the drive belt.
26. Remove the water pump pulley bolts and the water pump pulley.
27. Remove the right and the left engine mount struts.
28. Remove the engine mount brackets from the radiator support.
29. Disconnect the positive battery cable.
30. Remove the engine cooling fans.
31. Remove the vacuum booster hose from the engine.
32. Disconnect the A/C vacuum hose from the engine.




33. Remove the power steering pump bolts and pump from the engine. Lay the power steering pump aside.
34. Disconnect the upper Starting and Charging connectors from the following components:
* Electronic Throttle Control (ETC)
* Fuel injectors
* EVAP purge solenoid
* Exhaust gas recirculation (EGR) valve
* Manifold absolute pressure (MAP) sensor
* BARO sensor, if equipped

Important: Note the position of the engine wiring harness during removal.

35. Remove upper engine wiring harness from the retaining clips and reposition the engine wiring harness for engine removal.
36. Remove the radiator inlet hose from the engine.
37. Remove the radiator outlet hose from the engine.
38. Remove the heater hoses from the drive belt tensioner.
39. Remove the A/C compressor from the engine. DO NOT discharge the A/C system. Secure the compressor to the frame.
40. Install the engine lifting device.




41. Remove the upper transaxle to the engine bolts (2,3,4,5).
42. With the aid of an assistant, remove the engine from the vehicle.
43. Remove the flywheel.
44. Install the engine to the engine stand.

Installation Procedure




1. Remove the engine from the engine stand.
2. Install the flywheel.
3. With the aid of an assistant, install the engine to the vehicle.

Notice: Refer to Fastener Notice in Service Precautions.

4. Install the upper transaxle to the engine bolts (2,3,4,5).

Tighten the bolts to 75 N.m (55 lb ft).

5. Remove the engine lifting device.
6. Install the A/C compressor to the engine.
7. Install the heater hoses to the drive belt tensioner.
8. Install the radiator outlet hose to the engine.
9. Install the radiator inlet hose to the engine.
10. Reposition and install the engine wiring harness to the engine as noted during removal.
11. Connect the upper Starting and Charging connectors to the following components:
* BARO sensor, if equipped
* Manifold absolute pressure (MAP) sensor
* Exhaust gas recirculation (EGR) valve
* EVAP purge solenoid
* Fuel injectors
* Electronic Throttle Control (ETC)
12. Install the upper engine wiring harness to the retaining clips.




13. Install the power steering pump to the engine.
14. Install the power steering pump bolts.

Tighten the bolts to 34 N.m (25 lb ft).

15. Connect the A/C vacuum hose to the engine.
16. Install the vacuum booster hose to the engine.
17. Install the engine cooling fans.
18. Connect the positive battery cable.

Tighten the cable terminal bolt to 15 N.m (11 lb ft).

19. Install the engine mount brackets to the upper radiator support.
20. Install the engine mount struts to the engine mount strut brackets.




21. Install the water pump pulley.
22. Install the water pump pulley bolts.

Tighten the pulley bolts to 13 N.m (116 lb in).

23. Install the drive belt.
24. Connect the fuel vapor line.
25. Connect the fuel line to the fuel rail.
26. Install the air cleaner assembly.
27. Raise the vehicle and remove the transaxle support.




28. Install the lower transaxle to the engine bolt (6) and the stud (1).

Tighten the bolt and the stud to 75 N.m (55 lb ft).

29. Install the oil filter adapter housing.




30. Install a new gasket (1) and the catalytic converter (3) to the right exhaust manifold.
31. Install the exhaust manifold pipe stud nuts (2).

Tighten the nuts to 35 N.m (26 lb ft).

32. Install the engine mount lower nuts.

Tighten the nuts to 47 N.m (35 lb ft).

33. Install the transaxle brace.
34. Install the engine flywheel-to-torque converter bolts.
35. Install the starter motor.




36. Reposition and connect the electrical connectors to the following components:
* Heated oxygen sensor (H02S)
* Knock sensors
* Oil level sensor (10)
* Oil pressure sensor
* Vehicle speed sensor (VSS)
37. Install the oil level sensor harness retainer to the engine.
38. Install the oil level sensor harness retainer bolt.

Tighten the bolt to 10 N.m (89 lb in).

39. Install the engine ground wire (6) and the engine ground wire nut (5) to the transaxle stud.

Tighten the nut to 35 N.m (26 lb ft).

40. Install the torque converter covers.
41. Lower the vehicle.
42. Install the fuel injector sight shield.
43. Install the hood.
44. Connect the negative battery cable.
45. Fill the crankcase with engine oil.
46. Fill the cooling system.
47. Inspect for leaks.
48. Perform the CKP system variation learn procedure.