Curiosii for ever!: Car repair manuals for everyone.

Steering Column Disassembled View (Electronic Power Steering (EPS))



Steering Column Disassembled View (Electronic Power Steering (EPS))

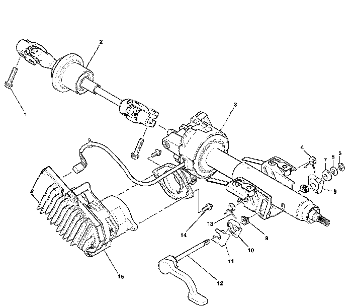
Steering Column Disassembled View (Electronic Power Steering):




1 - Pinch Bolt
2 - Intermediate Steering Shaft
3 - Column and Assist Mechanism
4 - R/H Tilt Spring
5 - Nylon Insert Nut
6 - Thrust Bearing Assembly
7 - Bolt Spacer
8 - Bolt Retainer
9 - Tilt and Tele Teeth
10 - Tilt and Tele Adj Cam
11 - Follower Release
12 - Tilt Lever Assembly
13 - L/H Tilt Spring
14 - TORX(R) Bolt
15 - Motor and Controller Assembly