Curiosii for ever!: Car repair manuals for everyone.

Oil Pressure Sensor: Service and Repair



Engine Oil Pressure Sensor and/or Switch Replacement
^ Tools Required
- J 41712 Oil Pressure Sensor Socket

Removal Procedure





1. If necessary, remove the engine sight shield. Refer to Engine Sight Shield Replacement.
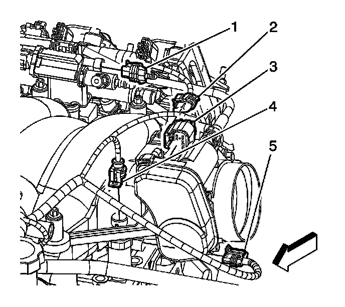
2. Disconnect the oil pressure sensor electrical connector (4).





3. Using J 41712, remove the oil pressure sensor (706) and washer (707).

Installation Procedure





1. Apply sealant GM P/N 12346004 (Canadian P/N 10953480), or equivalent, to the threads of the oil pressure sensor.

2. Notice: Refer to Fastener Notice in Service Precautions.
Using J 41712, install the oil pressure sensor (706) and washer (707).
^ Tighten the sensor to 20 Nm (15 ft. lbs.).





3. Connect the oil pressure sensor electrical connector (4).
4. If necessary, install the engine sight shield. Refer to Engine Sight Shield Replacement.