Curiosii for ever!: Car repair manuals for everyone.

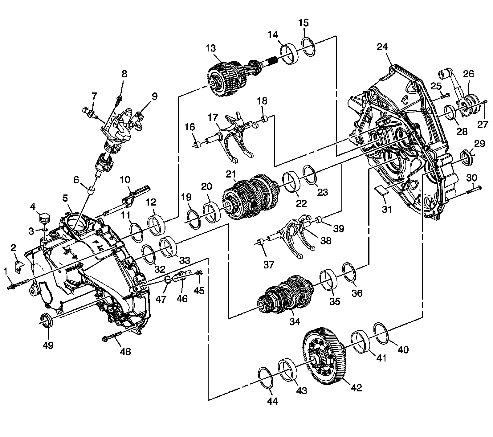
Case Components



Disassembled Views

Case Components:





1 - Case Bolt/Screw
2 - Bracket
3 - Vent Washer
4 - Vent Cap
5 - Transmission Case
6 - Shift Control Shaft Bushing
7 - Back Up Lamp Switch
8 - Shift Control Housing Bolt/Screw
9 - Shift Control - w/ Shift Control Shaft - Housing Assembly
10 - Oil Trough
11 - Input Shaft Bearing Shim
12 - Input Shaft Bearing Cup
13 - Input Shaft Assembly
14 - Input Shaft Bearing Cup
15 - Input Shaft Bearing Shim
16 - Shift Shaft Bushing
17 - 3rd, 4th and Reverse Fork Assembly
18 - Shift Shaft Bushing
19 - Upper Main Shaft Bearing Shim
20 - Upper Main Shaft Bearing Cup
21 - Upper Main Shaft Assembly
22 - Upper Main Shaft Bearing Cup
23 - Upper Main Shaft Bearing Shim
24 - Clutch Housing
25 - Central Release Bolt
26 - Clutch Master Cylinder Assembly
27 - Clutch Master Cylinder Screws
28 - Clutch Master Cylinder Seal
29 - Drive Axle Seal
30 - Case Bolt
31 - Magnet
32 - Lower Main Shaft Bearing Shim
33 - Lower Main Shaft Bearing Cup
34 - Lower Main Shaft Assembly
35 - Lower Main Shaft Bearing Cup
36 - Lower Main Shaft Bearing Shim
37 - Shift Shaft Bushing
38 - 1st, 2nd and 5th/6th Fork Assembly
39 - Shift Control Shaft Bushing
40 - Front Differential Bearing Shim
41 - Front Differential Bearing Cup
42 - Front Differential Assembly
43 - Front Differential Bearing Cup
44 - Front Differential Bearing Shim
45 - Vehicle Speed Sensor Bolt/Screw
46 - Vehicle Speed Sensor Assembly
47 - Vehicle Speed Sensor Seal
48 - Case Bolt/Screw
49 - Drive Axle Seal