Curiosii for ever!
: Car repair manuals for everyone.
Home
>>
Pontiac
>>
1991
>>
Grand AM L4-151 2.5L
>>
Repair and Diagnosis
>>
Heating and Air Conditioning
>>
Compressor HVAC
>>
Testing and Inspection
>>
Symptom Related Diagnostic Procedures
>>
Compressor Does Not Turn on
Compressor Does Not Turn on
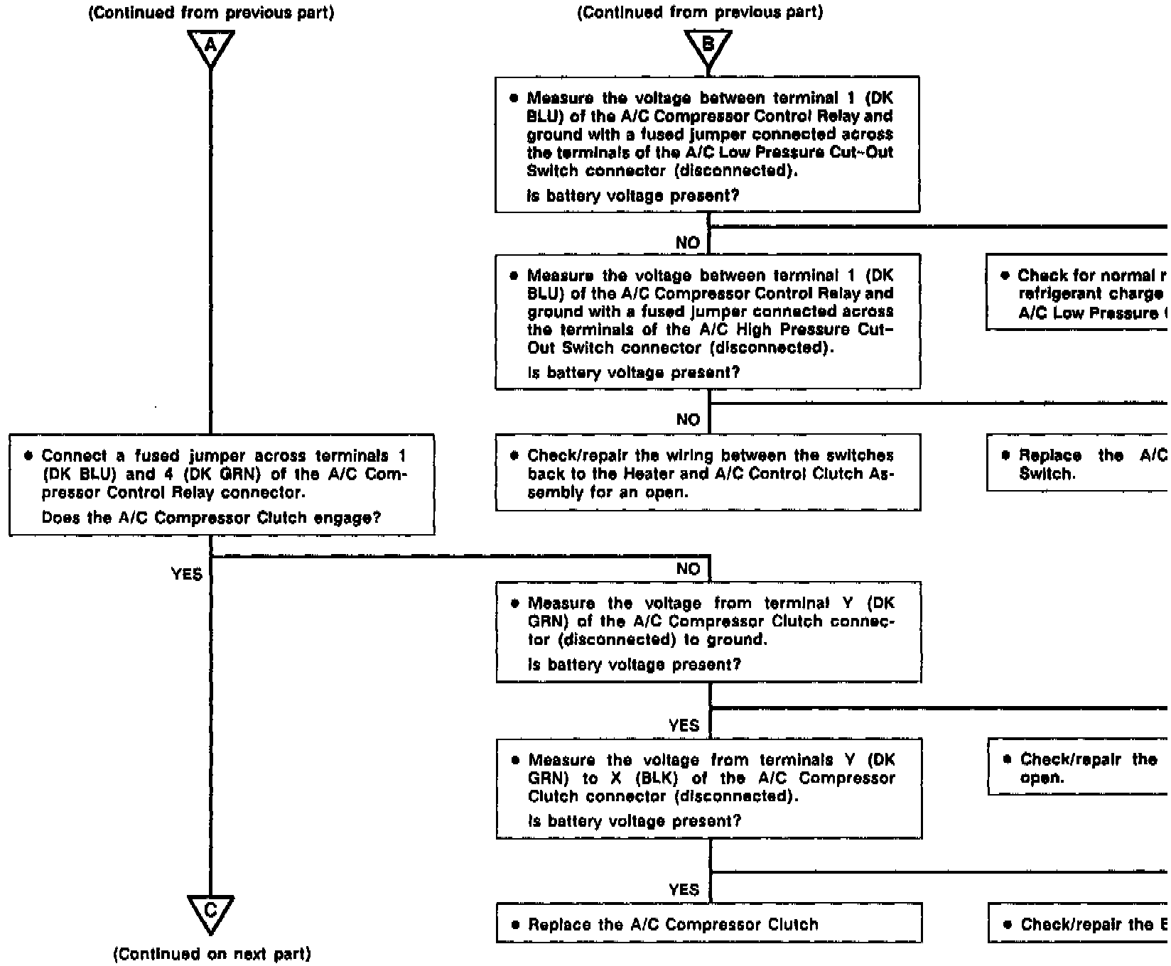
ߨ�JA: VIN U - A/C Compressor Does Not Turn On:
#ԽJA: VIN U - A/C Compressor Does Not Turn On (Cont.):
A: VIN U - A/C Compressor Does Not Turn On (Cont'd):