Curiosii for ever!
: Car repair manuals for everyone.
Home
>>
Pontiac
>>
1991
>>
6000 V6-191 3.1L
>>
Repair and Diagnosis
>>
Powertrain Management
>>
Diagrams
>>
Electrical Diagrams
>>
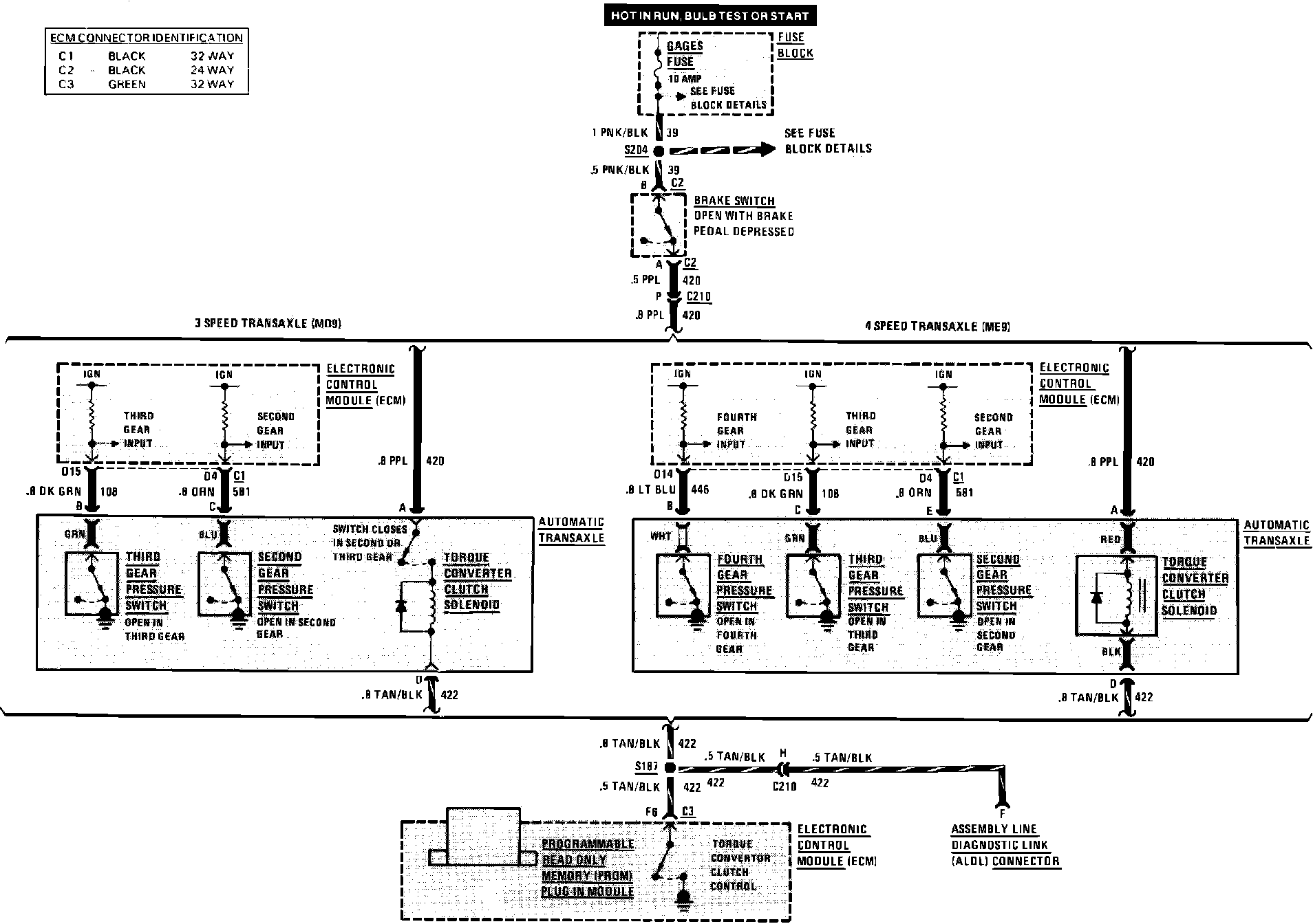
Powertrain Controls
Powertrain Controls
Multi-Port Fuel Injection: Automatic Transaxle & ECU: