Curiosii for ever!: Car repair manuals for everyone.

Engine Controls - Updated Code 62 A/T Gear Switch Signal

88pontiac20

Bulletin Number: 89-6-7
Reference Number: 816530
Publish Date: 10/88
SERVICE MANUAL UPDATE -
Subject: ADD CODE 62 (TRANSAXLE GEAR SWITCH SIGNAL CIRCUITS) FACING PAGE AND CHART 88-89

Models

Affected: 1988-89 STE AWD WITH 3.1L (VIN CODE T) V6
This bulletin adds Code 62 (Transaxle Gear Switch Signal Circuits) Electrical Diagnosis to Section "6E" of the 1988 and 1989 Service Manuals for STE (A.W.D.) models with 3.1L LHO (VIN Code T) engines.



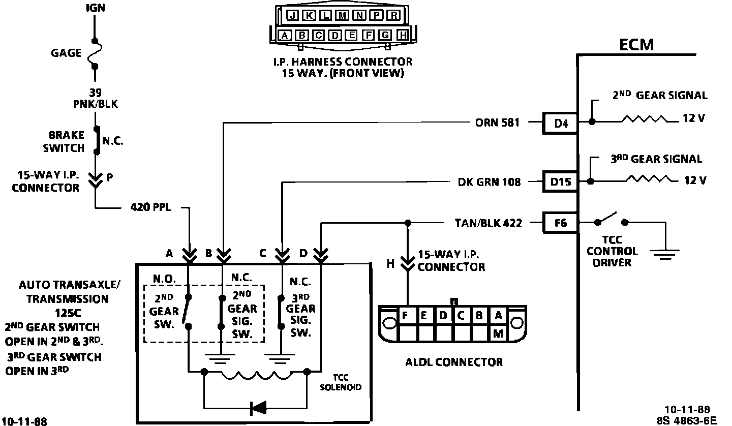
CODE 62

TRANSAXLE GEAR SWITCH SIGNAL CIRCUITS (ELECTRICAL DIAGNOSIS)
3.1L (VIN T) A.W.D. "A" CARLINE (PORT)
Circuit Description:
The 2nd gear signal switch in this vehicle should be open in 2nd and 3rd gear. The ECM uses this 2nd gear signal to disengage the TCC when downshifting. The 3rd gear switch should be open in 3rd gear. 1st Gear = 2nd gear switch open 2nd gear signal switch closed 3rd gear signal switch closed
2nd Gear = 2nd gear switch closed 2nd gear signal switch opens 3rd gear signal switch closed
3rd Gear = 2nd gear switch closed 2nd gear signal switch opens 3rd gear signal switch opens



Test Description: Numbers below refer to circled numbers on the diagnostic chart.
1. Some "Scan" tools display the state of these switches in different ways. Be familiar with the type of tool being used. Since both switches should be in the closed state during this test, the tool should read the same for either the 2nd or 3rd gear switch.
2. Determines whether the switch or signal circuit is open. The circuit can be checked for an open by measuring the voltage (with a voltmeter) at the TCC connector (should be about 12 volts).
3. Because the switch(s) should be grounded in this step, disconnecting the TCC connector should cause the "Scan" switch state to change.
4. The switch state should change when the vehicle shifts into 2nd gear.

Diagnostic Aids:

If vehicle is road tested because of a TCC related problem, be sure the switch states do not change while in 3rd gear because the TCC will disengage. If switches change state, carefully check wire routing and connections.