Curiosii for ever!
: Car repair manuals for everyone.
Home
>>
Pontiac
>>
1988
>>
6000 L4-151 2.5L
>>
Repair and Diagnosis
>>
Diagrams
>>
Electrical Diagrams
>>
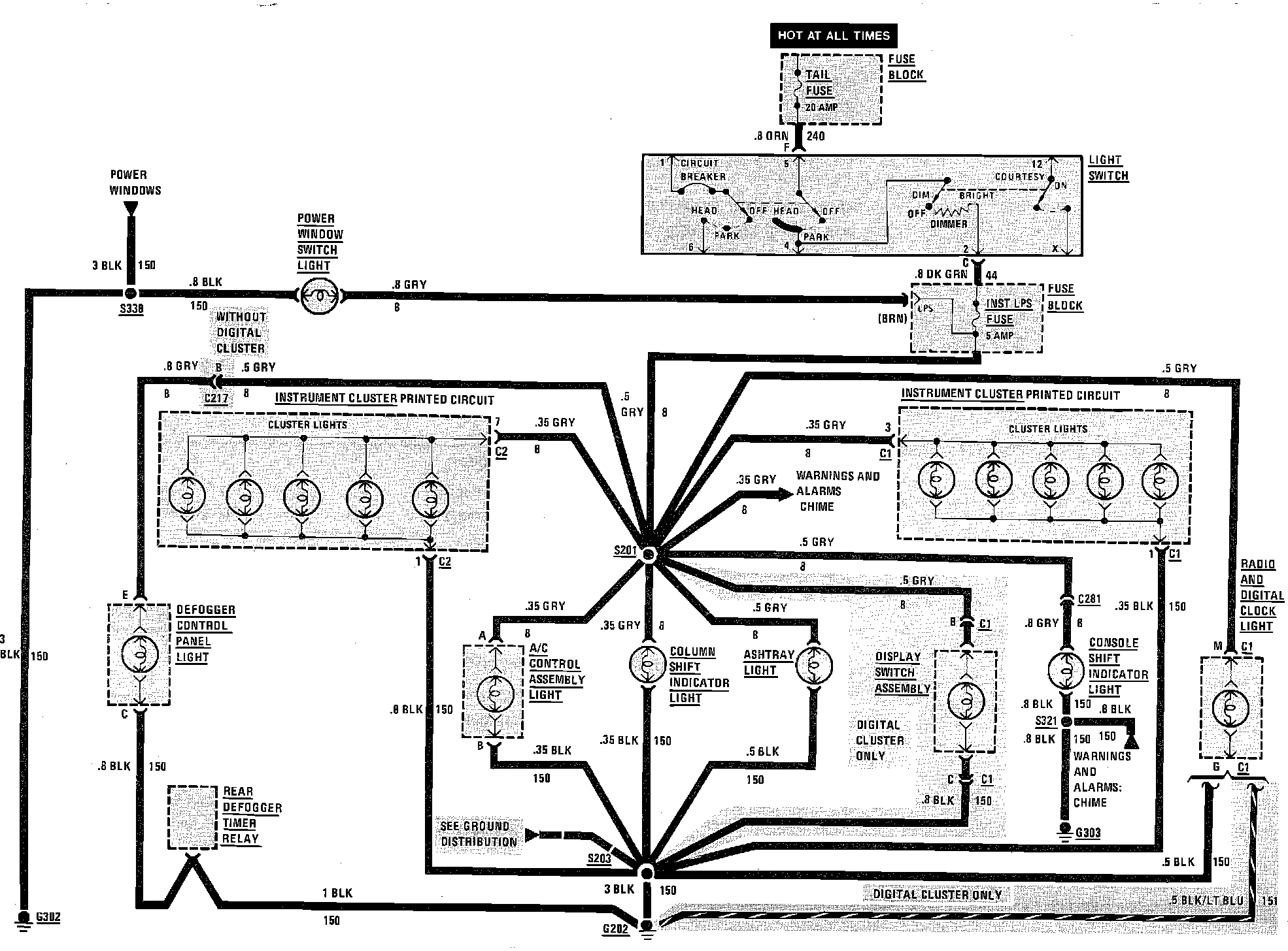
Console
Console
Interior Lamps Wiring Circuit (Console, Dimming & I/P):