Curiosii for ever!
: Car repair manuals for everyone.
Home
>>
Pontiac
>>
1983
>>
T1000 L4-111 1.8L DSL
>>
Repair and Diagnosis
>>
Powertrain Management
>>
Computers and Control Systems
>>
Technical Service Bulletins
>>
All Technical Service Bulletins
>>
Computer Command Control - Updated Diagnostic Charts
>>
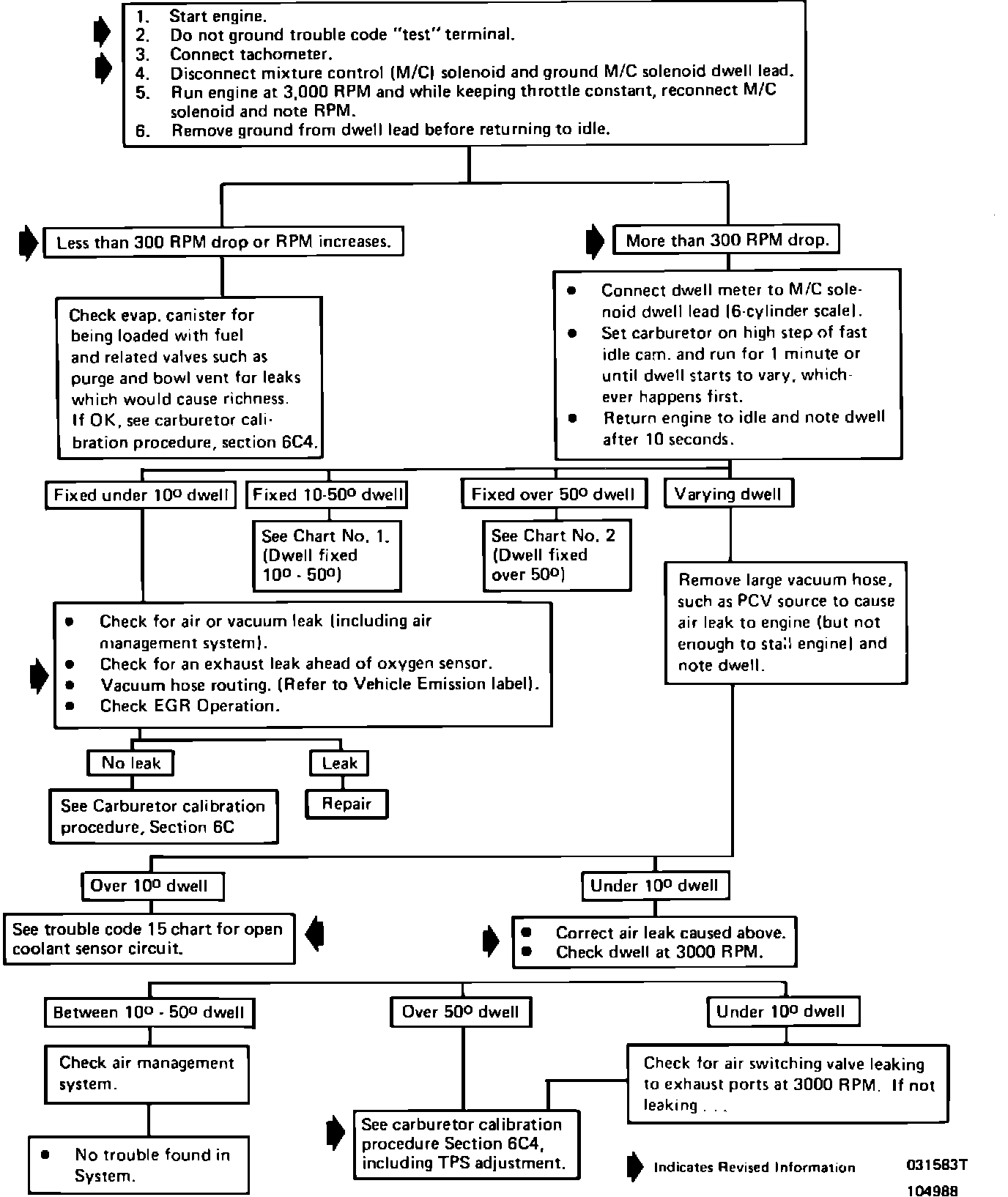
System Performance Check
System Performance Check
1983 CCC T CARSYSTEM PERFORMANCE CHECK: