Curiosii for ever!: Car repair manuals for everyone.

Catalytic Converter: Service and Repair



Catalytic Converter Replacement

Removal Procedure

1. Raise and suitably support the vehicle.




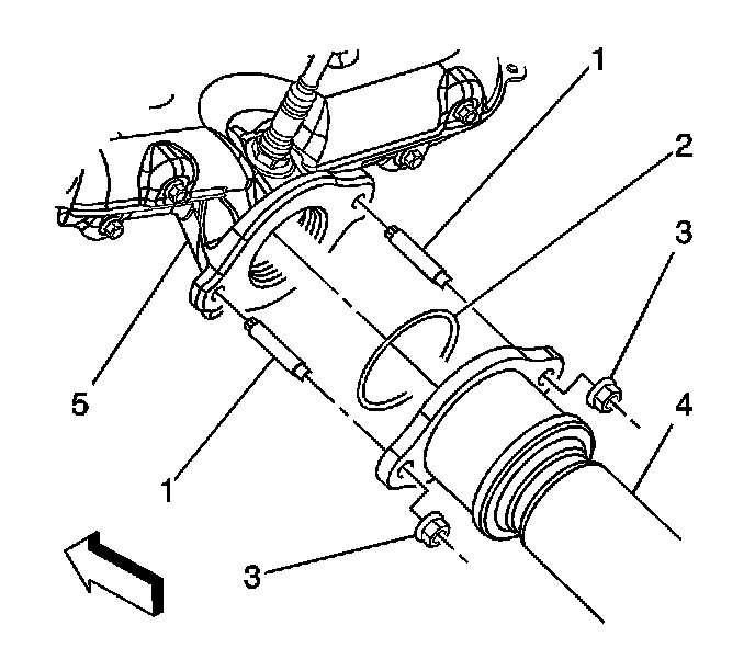
2. Disconnect the heated oxygen sensor (HO2S) connector (2) from the wiring harness (3).




3. Remove the catalytic converter pipe flange to exhaust system pipe flange nuts.
4. Separate the pipes and discard the gasket.

Important: Catalytic converter flex coupler must NEVER be deflected more than 6 degrees or failure of flex coupler could result.




5. Remove the nuts (3) securing the catalytic converter (4) to the exhaust manifold.
6. Separate the catalytic converter flange from the exhaust manifold and discard the gasket (2).




7. Separate the catalytic converter hanger from the rubber isolator and remove the catalytic converter from the vehicle.




8. Remove the exhaust manifold studs (1) if worn or damaged.
9. If replacing the catalytic converter, remove the HO2S.

Installation Procedure

1. Install the HO2S, if previously removed.





Notice: Refer to Fastener Notice .

2. Install the exhaust manifold studs (1) if previously removed.

Tighten the studs to 6 N.m (53 lb in).




3. Install the rubber isolator and to the catalytic converter hanger.





Notice: To prevent internal damage to the flexible coupling of the catalytic converter assembly, the converter must be supported. The vertical movement at the rear of the catalytic converter assembly must not exceed 6 degrees up or down.

4. Install a new gasket (2) and attach the catalytic converter (4) to the exhaust manifold.
5. Install the catalytic converter to the exhaust manifold nuts (3).

Tighten the nuts to 37 N.m (27 lb ft).




6. Install a new exhaust pipe flange gasket to the catalytic converter flange.
7. Install the exhaust pipe to the catalytic converter pipe. with the catalytic converter nuts.
8. Install the exhaust pipe to the catalytic converter pipe .

Tighten the nuts to 37 N.m (27 lb ft).




9. Connect the HO2S connector (2) to the wiring harness (3).
10. Lower the vehicle.