Curiosii for ever!: Car repair manuals for everyone.

Air Conditioning Compressor Replacement



Compressor Replacement

Tools Required

J 39400-A Halogen Leak Detector

Removal Procedure

1. Recover the refrigerant. Refer to Refrigerant Recovery and Recharging. Refrigerant Recovery and Recharging
2. Disconnect the negative battery cable.
3. Remove the accessory drive belt from the compressor pulley.
4. Raise and support the vehicle. Refer to Vehicle Lifting.




5. Remove the compressor hose nut from the compressor.
6. Remove the compressor hose from the compressor.
7. Disconnect the electrical connector from the compressor.
8. Remove and discard the seal washers from the compressor.
9. Install a shipping cap on the compressor hose to prevent moisture/contamination.




10. Install shipping cap to the compressor (2) prior to removal to prevent spillage of oil and contamination.
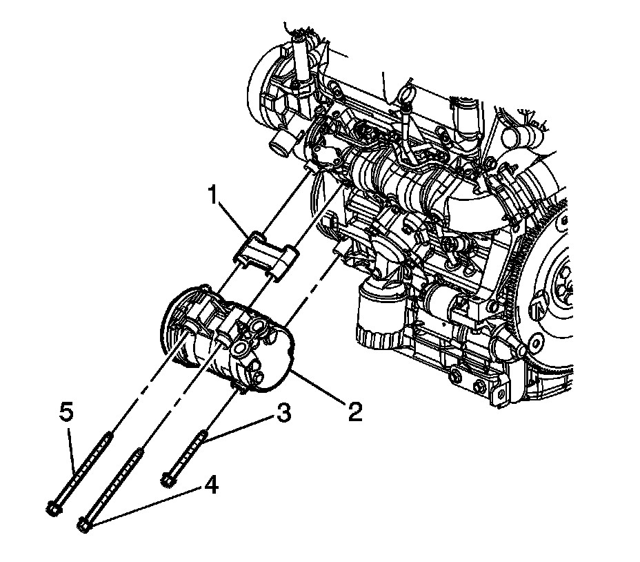
11. Remove the compressor bolts (3,4,5) from the compressor.
12. Remove the spacer bracket (1) from the compressor.
13. Remove the compressor (2) from the vehicle.
14. If replacing the compressor (2), balance the oil. Refer to Compressor Oil Balancing. Service and Repair

Installation Procedure




1. Add the proper amount of polyalkylene glycol (PAG) oil to the compressor (2). Refer to Refrigerant System Capacities.
2. Install caps on compressor (2) to prevent spillage during installation.
3. Install the compressor (2) to the vehicle.
4. Install the spacer bracket (1) between the engine and the compressor (2).

Notice: Refer to Fastener Notice.

5. Install the compressor bolts to the compressor (2). Tighten the bolts in sequence.

1. Tighten the bolt (5) to 50 N.m (37 lb ft).
2. Tighten the bolt (3) to 50 N.m (37 lb ft).
3. Tighten the bolt (4) to 50 N.m (37 lb ft).

6. Remove the shipping cap from the compressor (2) and the compressor hose.
7. Connect the electrical connector to the compressor (2).




8. Install new seal washers to the compressor.
9. Install compressor hose to the compressor.

Notice: Refer to Compressor Hose Clearance to the Exhaust Gas Recirculation (EGR) Pipe Notice.

10. Position the compressor hose to the compressor and tighten the nut.

Tighten the nut to 20 N.m (15 lb ft).

11. Lower the vehicle. Refer to Vehicle Lifting.
12. Install the accessory drive belt to the compressor pulley.
13. Connect the negative battery cable.
14. Recharge the A/C system. Refer to Refrigerant Recovery and Recharging. Refrigerant Recovery and Recharging
15. Test the affected A/C joints for leaks using J 39400-A.