Curiosii for ever!: Car repair manuals for everyone.

Current Output Tests

The current output test will determine if the charging system can deliver its minimum test current (amperage) output. Refer to the Specifications for minimum test current (amperage) requirements.

The first part of this test will determine the combined amperage output of both the generator and the Electronic Voltage Regulator (EVR) circuitry

Preparation
1. Determine if any Diagnostic Trouble Codes (DTC) exist. To determine a DTC, refer to Charging System/Testing and Inspection/Procedures/On-board Diagnostic System Test. For repair, refer to the Powertrain Management/Computers and Control Systems/Powertrain Diagnostic Procedures.
2. Before starting test, make sure battery is in good condition and is fully-charged.
3. Check condition of battery cables at battery. Clean if necessary.

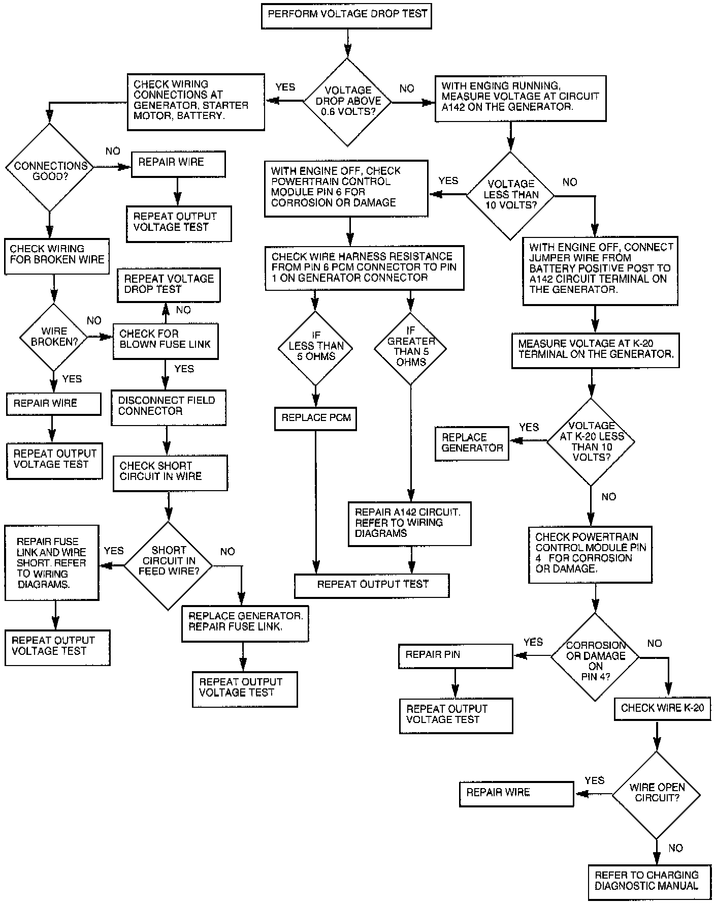
Voltage Drop Test:




4. Perform the previous Output Wire Resistance Test (voltage drop test). This will ensure clean and tight generator/battery electrical connections.
5. Be sure the generator drive belt is properly tensioned.
6. A volt/amp tester equipped with both a battery load control (carbon pile rheostat) and an inductive- type pickup clamp (ammeter probe) will be used for this test. Refer to operating instructions supplied with tester. When using a tester equipped with an inductive-type clamp, removal of wiring at the generator will not be necessary.
7. Start the engine and allow it to reach operating temperature.
8. Shut engine off.
9. Turn off all electrical accessories and all vehicle lighting.
10. Connect the volt/amp tester leads to the battery Be sure the carbon pile rheostat control is in the OPEN or OFF position before connecting leads. Also refer to the operating instructions supplied with test equipment.
11. Connect the inductive clamp (ammeter probe). Refer to the operating instructions supplied with test equipment.
12. If volt/amp tester is not equipped with an engine tachometer, connect a separate tachometer to the engine.

Test
1. Perform the previous test Preparation.
2. Fully engage the parking brake.
3. Start engine.
4. Bring engine speed to 2500 rpm.
5. With engine speed held at 2500 rpm, slowly adjust the rheostat control (load) on the tester to obtain the highest amperage reading. Do not allow voltage to drop below 12 volts. Record the reading. This load test must be performed within 15 seconds to prevent damage to test equipment. On certain brands of test equipment, this load will be applied automatically Refer to the operating manual supplied with test equipment.
6. The ammeter reading must meet the Minimum Test Amps specifications as displayed in the Generator Ratings chart. This can be found in the Specifications. A label stating a part reference number is attached to the generator case. On some engines this label may be located on the bottom of the case. Compare this reference number to the Generator Ratings chart.
7. Rotate the load control to the OFF position.
8. Continue holding engine speed at 2500 rpm. If EVR circuitry is OK, amperage should drop below 15 - 20 amps. With all electrical accessories and vehicle lighting off, this could take several minutes of engine operation. If amperage did not drop, refer to the Powertrain Management/Computers and Control Systems/Powertrain Diagnostic Procedures for testing.
9. Remove volt/amp tester. If minimum amperage could not be met, refer to the Powertrain Management/Computers and Control Systems/Powertrain Diagnostic Procedures for testing.