Curiosii for ever!
: Car repair manuals for everyone.
Home
>>
Plymouth
>>
1997
>>
Prowler V6-3.5L VIN F
>>
Repair and Diagnosis
>>
Powertrain Management
>>
Transmission Control Systems
>>
Testing and Inspection
>>
Initial Inspection and Diagnostic Overview
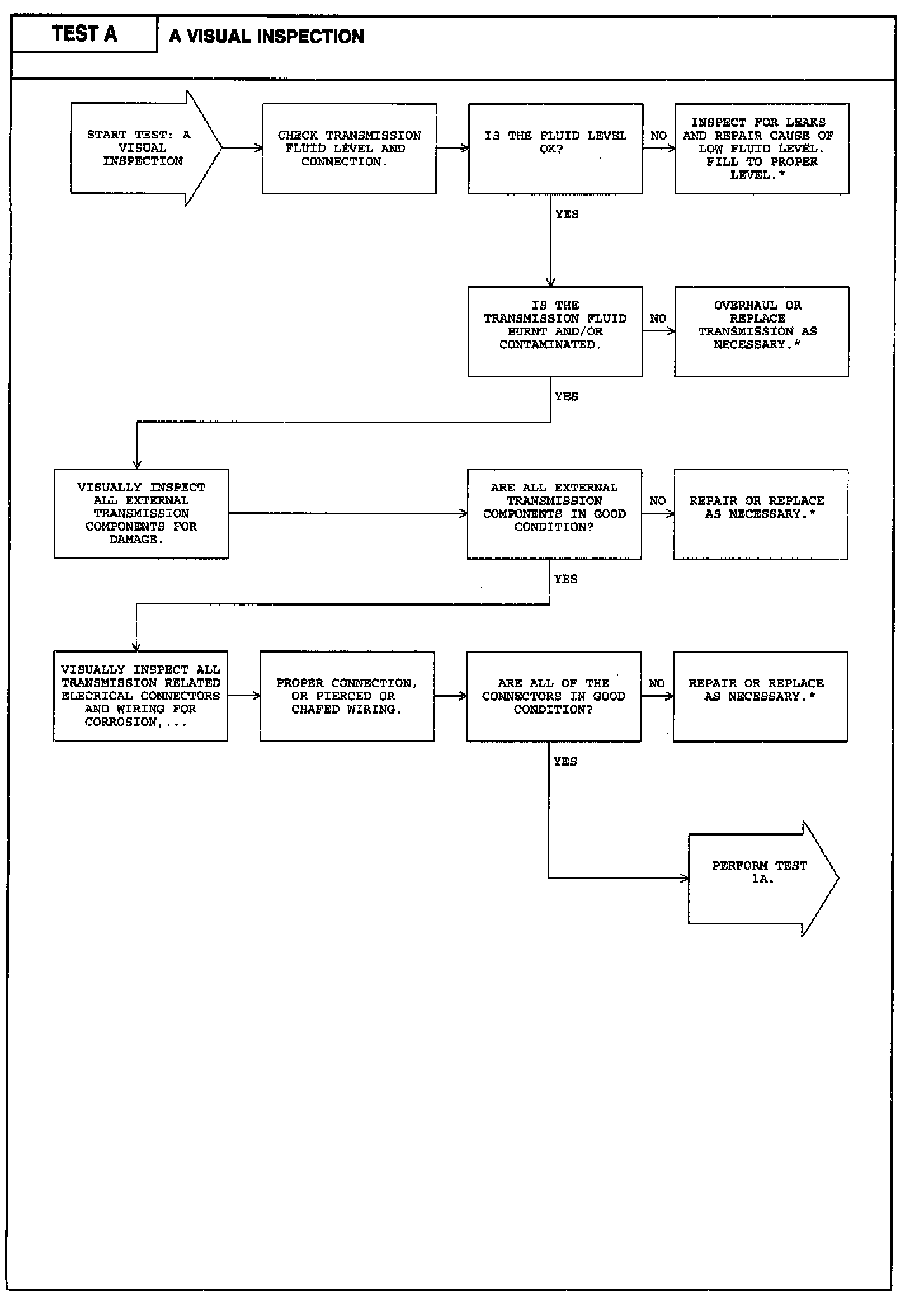
Initial Inspection and Diagnostic Overview
Test A: