Curiosii for ever!: Car repair manuals for everyone.

Flow of Diagnosis







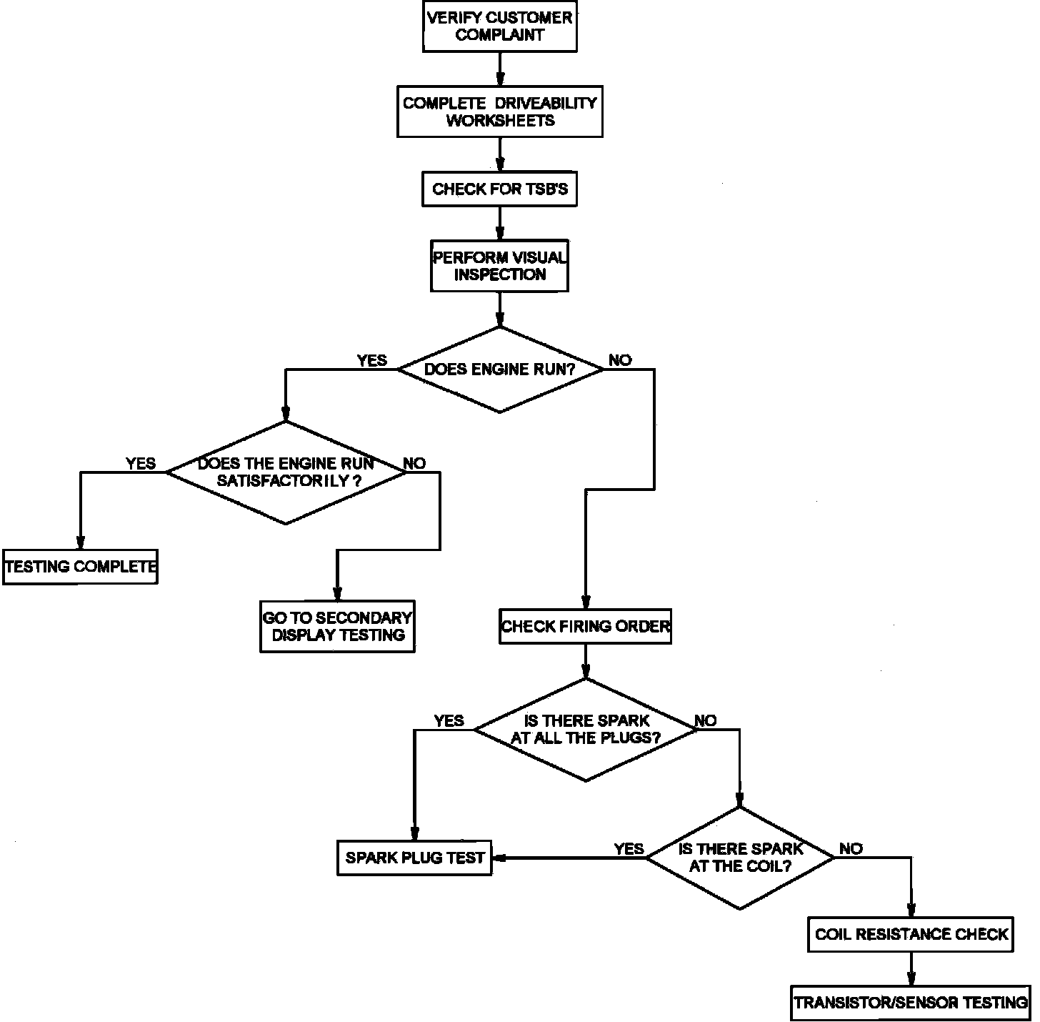
Flow Of Diagnosis:






1. Verify customer complaint. It is important that you get an accurate description of the problem. What condition is the engine under when the problem occurs? Verify the complaint by road testing.
2. For further description use DRIVEABILITY WORKSHEET and VEHICLE REPAIR HISTORY forms. Refer to INFO TYPE/TECHNICAL/MANAGEMENT SUPPORT.
3. A comprehensive visual inspection should be made to find possible causes of ignition system failure.
a. Check all fuses and grounds.
b. Check for correct mating of all connectors.
c. Check all connectors for corrosion or damage.
d. Check component wiring for damage.
4. Check TSB's for any aids in diagnosis, testing, warranty and recall information.
5. Before starting check the following.

^ Verify proper Fuel Delivery, refer to FUEL SYSTEM.

^ Verify engine is functioning properly ie., compression test, and timing belt or chain routing.


^ Move all primary wires, connectors and battery cables by pushing, pulling and twisting by hand. If any bad connectors or corroded connections are found, make necessary repairs to wire or connector.

^ Disconnect secondary wire from ignition coil. Inspect the coil, and ignition wires for cracks or carbon tracking. Replace components as needed, check vehicle's maintenance schedule to ensure spark plugs and wires have been properly maintained.