Curiosii for ever!: Car repair manuals for everyone.

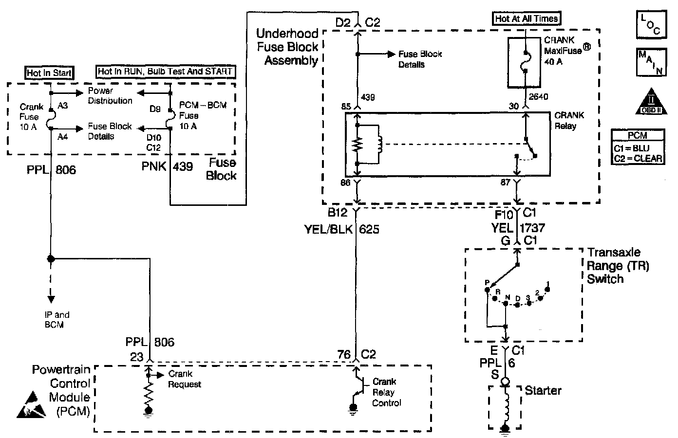
Crank Relay Control Circuit















Circuit Description
Ignition Voltage is supplied directly to the Crank relay. The PCM controls the relay by grounding the control circuit via an internal solid state device called a driver. The primary function of the driver is to supply the ground for the component being controlled. Each driver has a fault line which is monitored by the PCM. When the PCM is commanding a component on, the voltage of the control circuit should be low (near 0 volts). When the PCM is commanding the control circuit to a component off, the voltage potential of the circuit should be high (near battery voltage). Driver status can be monitored using a scan tool. If the fault detection circuit senses a voltage Other than what is expected, the driver status will change from OK to Fault.

The PCM will monitor the control circuit for the following:
^ A short to ground
^ A short to voltage
^ An open circuit
^ An open relay coil
^ An internally shorted or excessively low resistance relay coil.

Diagnostic Aids
Use the Connector Test Adapter Kit J 35616-A for any test that requires probing the PCM harness connectors, electrical center fuse/relay cavities,
component terminals or a component harness connector. Using this kit will prevent damage caused by improper probing of connector terminals.
If the problem is intermittent, refer to Intermittent Conditions for diagnosis. Intermittent Conditions

Relay Terminal Identification
Use the following relay cavity table in order to locate the correct cavities to probe during diagnosis. The table layout corresponds to the cavity layout in the Underhood Accessory Wiring Junction Block. Four blade relays can be inserted two ways. Use the table and NOT the numbering on the relay to avoid probing incorrectly.

Test Description
The number(s) below refer to the step numbers on the diagnostic table.
12. If no trouble is found in the control circuit or the connection at the PCM, the PCM may be damaged, however, this is an extremely unlikely failure.