Curiosii for ever!
: Car repair manuals for everyone.
Home
>>
Oldsmobile
>>
1999
>>
Aurora V8-4.0L VIN C
>>
Repair and Diagnosis
>>
Windows and Glass
>>
Windows
>>
Diagrams
>>
Electrical Diagrams
>>
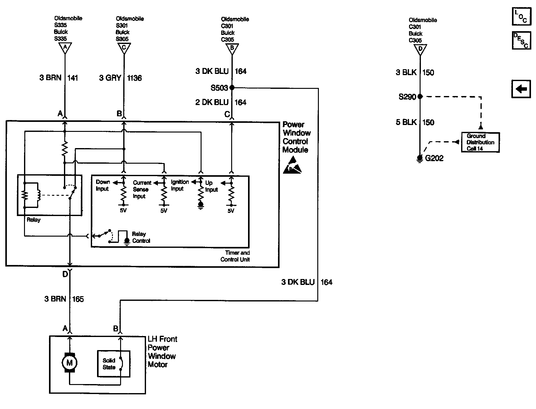
Power Windows - Express Down Module
Power Windows - Express Down Module
Power Windows Schematics: Express Down Module: