Curiosii for ever!: Car repair manuals for everyone.

Starter Solenoid: Service and Repair

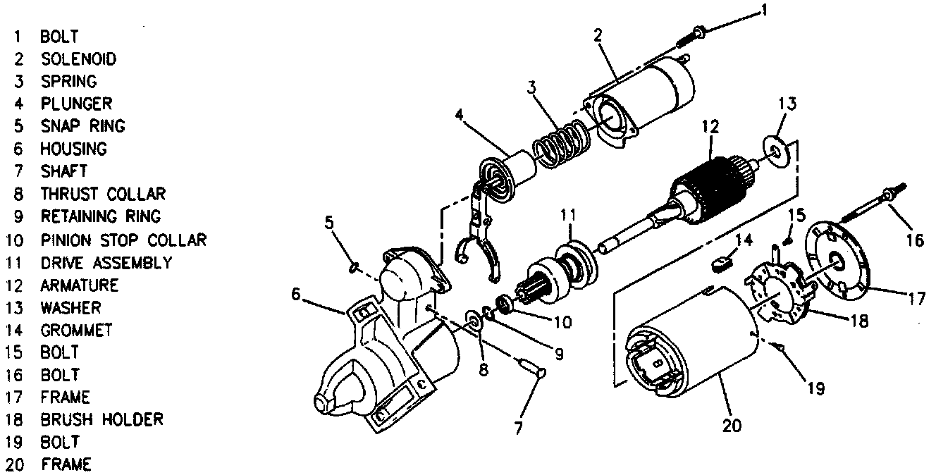
SD-255 Starter Motor (Disassembled) Non Super Charged Engine:






When a "no crank and no sound" starter condition exists, check the solenoid before disassembling the starter. The solenoid can be checked without removal. Refer to "Cleaning, Inspection and Testing".

REMOVE OR DISCONNECT
1. Starter motor.
2. Screw at field strap.
3. Bolts from the solenoid.
4. Solenoid by rotating 90 degrees.

INSTALL OR CONNECT
1. Solenoid by rotating 90 degrees.
2. Bolts to the solenoid.
Tighten
^ Bolts to 6.5 N.m (60 lb. in.).
3. Screw at field strap.
Tighten
^ Screw to 8.5 N.m (75 lb. in.).
4. Starter motor.