Curiosii for ever!: Car repair manuals for everyone.

Engine Oil Level Sensor/Switch Diagnosis

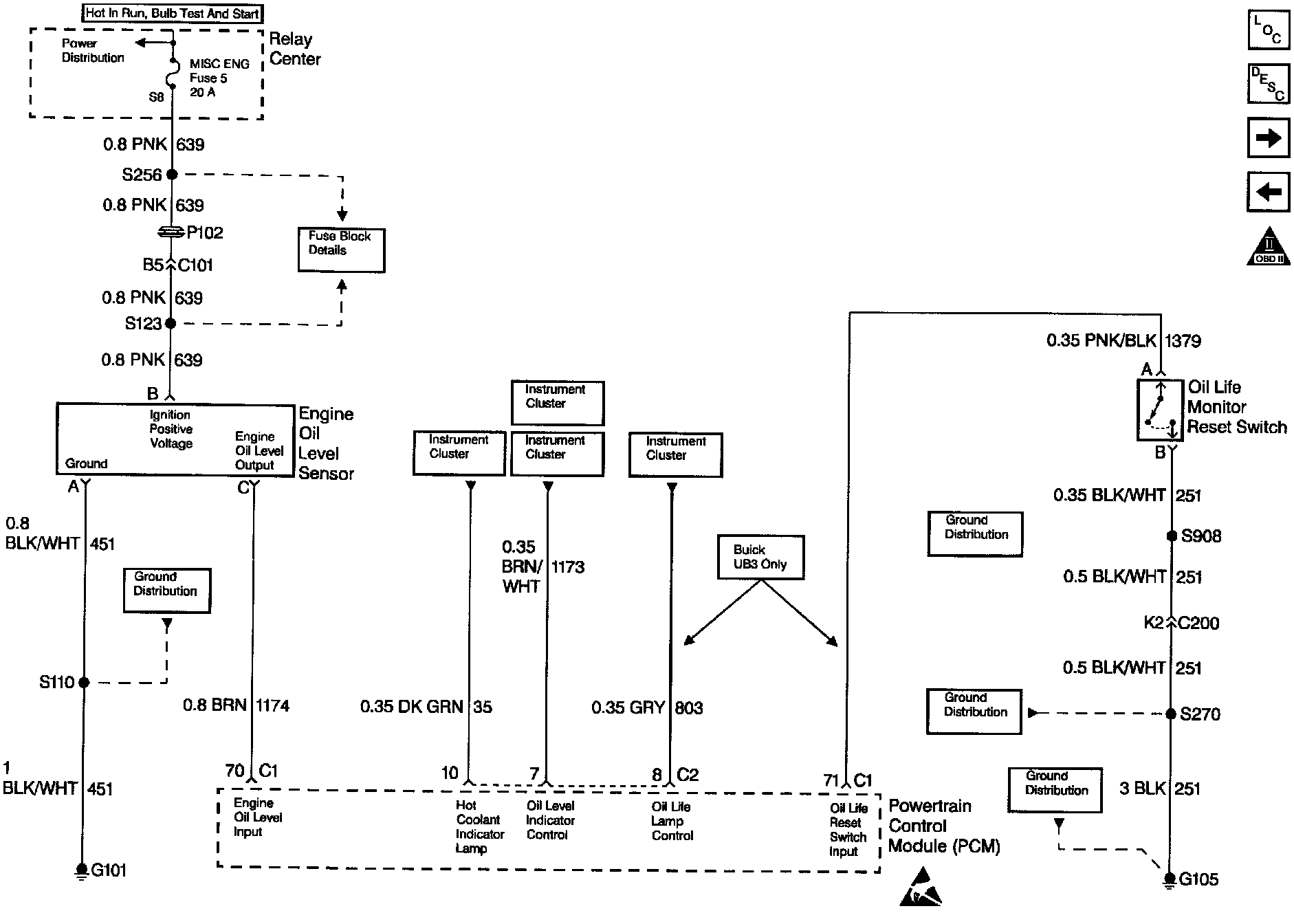
Engine Oil Level Sensor (1 Of 2):




Engine Oil Level Sensor (2 Of 2):




Engine Controls:







CIRCUIT DESCRIPTION

The PCM performs a test routine based on time and engine coolant temperature to ensure that the engine oil has drained back into the sump. To test for low oil level at start-up, one of the following conditions must be present:

^ If the engine coolant temperature was between 15°C (59°F) and 9O°C (194°F) at the last key OFF, the engine coolant temperature at key ON must be at least 12°C (22°F) cooler than the engine coolant temperature at the last key OFF.

^ If the engine coolant temperature was higher than 90°C (194°F) at the last key OFF, the time between last key OFF and the present key ON must be sufficient to allow the oil to drain back to the sump. The PCM will remain powered up for 10 seconds to ensure that the oil has drained back to the sump. If the key is turned back ON while the PCM is still powered up, the oil level will not be tested.

The oil level is determined by an optical sensor which detects oil level immediately upon powerup. While the engine oil level sensor is determining oil level, the sensor holds the state of the engine oil level signal at ignition voltage. The amount of time the engine oil level sensor requires to determine oil level is about 1.5 seconds. After the engine oil level has been determined, the engine oil level sensor will ground the engine oil level signal for 1 to 2 seconds if oil level is OK or 6 to 10 seconds if oil level is low. The PCM determines oil level based on the engine oil level signal duration. The PCM also monitors the engine oil level signal to determine whether the engine oil level PCM input circuit is open or shorted.

The Low Oil Level Lamp will be illuminated for about a minute after the ignition has been turned ON when the PCM tests for low oil level and the engine oil level sensor indicates that a low oil level condition exists. The PCM determines whether or not to test for low oil level based on the difference between engine coolant temperature at the last shutdown and engine coolant temperature at start-up. This is to ensure that the oil has drained back into the sump before testing. When the ignition is first turned ON, the PCM commands the Low Oil Level lamp ON for a brief period of time to test the bulb.


DIAGNOSTIC AIDS

For diagnosis of the instrument panel, perform the System Check in the Instrument Panel, Gauges and Warning Indicators.

Check for the following conditions:

^ Poor connection at PCM or oil level sensor. Inspect harness connectors for backed out terminals, improper mating, broken locks, improperly formed or damaged terminals, and poor terminal to wire connection.

^ Damaged harness. Inspect the wiring harness for damage. If the harness appears to be OK, disconnect the PCM and turn the ignition ON. Observe a voltmeter connected to the affected PCM circuit while moving connectors and wiring harnesses related to the PCM circuit. A change in voltage will indicate the location of the fault.


TEST DESCRIPTION

Number(s) below refer to the step number(s) on the Diagnostic Chart.

13. This vehicle is equipped with a PCM which utilizes an Electrically Erasable Programmable Read Only Memory (EEPROM). When the PCM is being replaced, the new PCM must be programmed.