Curiosii for ever!: Car repair manuals for everyone.

CRT

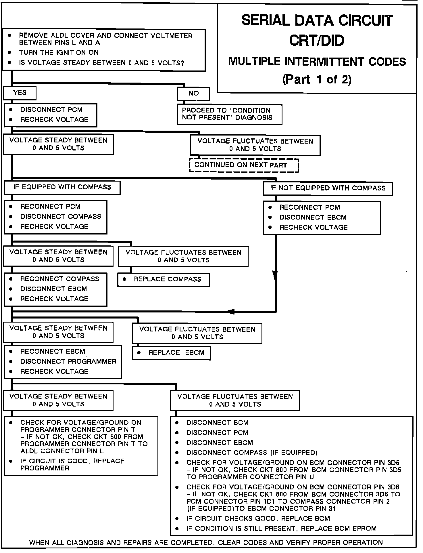
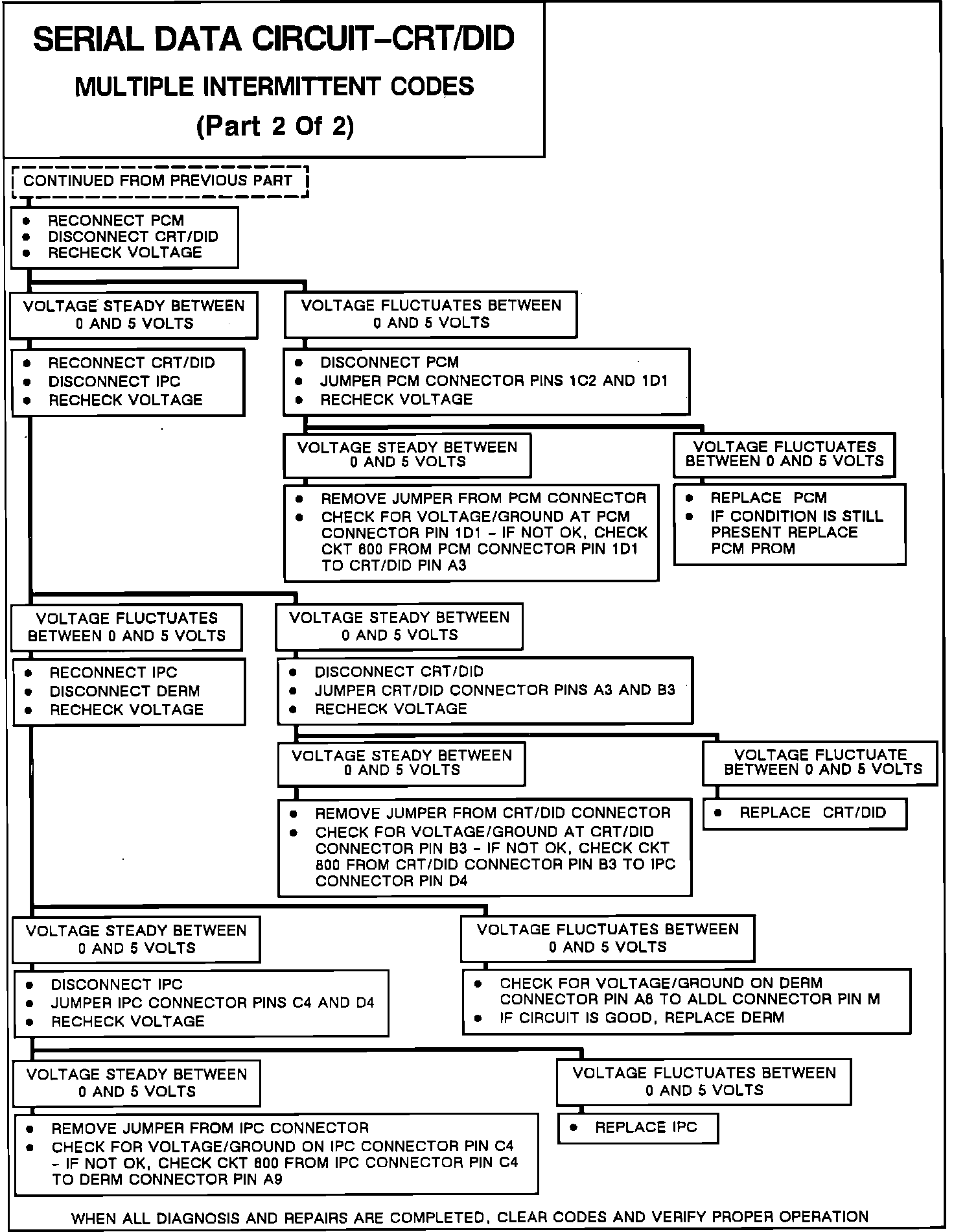
Multiple Intermittent Codes:




Multiple Intermittent Codes:




Compass Data Circuit:






CIRCUIT DESCRIPTION:

A damaged data line circuit or one of the components connected to the data line may cause multiple or intermittent setting of data line codes B333, B334, B335, B336, and/or B337. When operating normally, the serial data line voltage should continually fluctuate from 0.1 to 5.0 volts.

If the serial data line has been shorted to ground, the voltage at the ALDL will be 0 volts. If it has been shorted to voltage, it will be over 5.0 volts. If one of the components on the serial data line is affecting the data line voltage, the serial data voltage at the ALDL connector will be a steady value anywhere between 0.1 and 5.0 volts.