Curiosii for ever!
: Car repair manuals for everyone.
Home
>>
Oldsmobile
>>
1991
>>
Toronado V6-3800 3.8L
>>
Repair and Diagnosis
>>
Diagrams
>>
Electrical Diagrams
>>
Powertrain Management
>>
System Diagram
>>
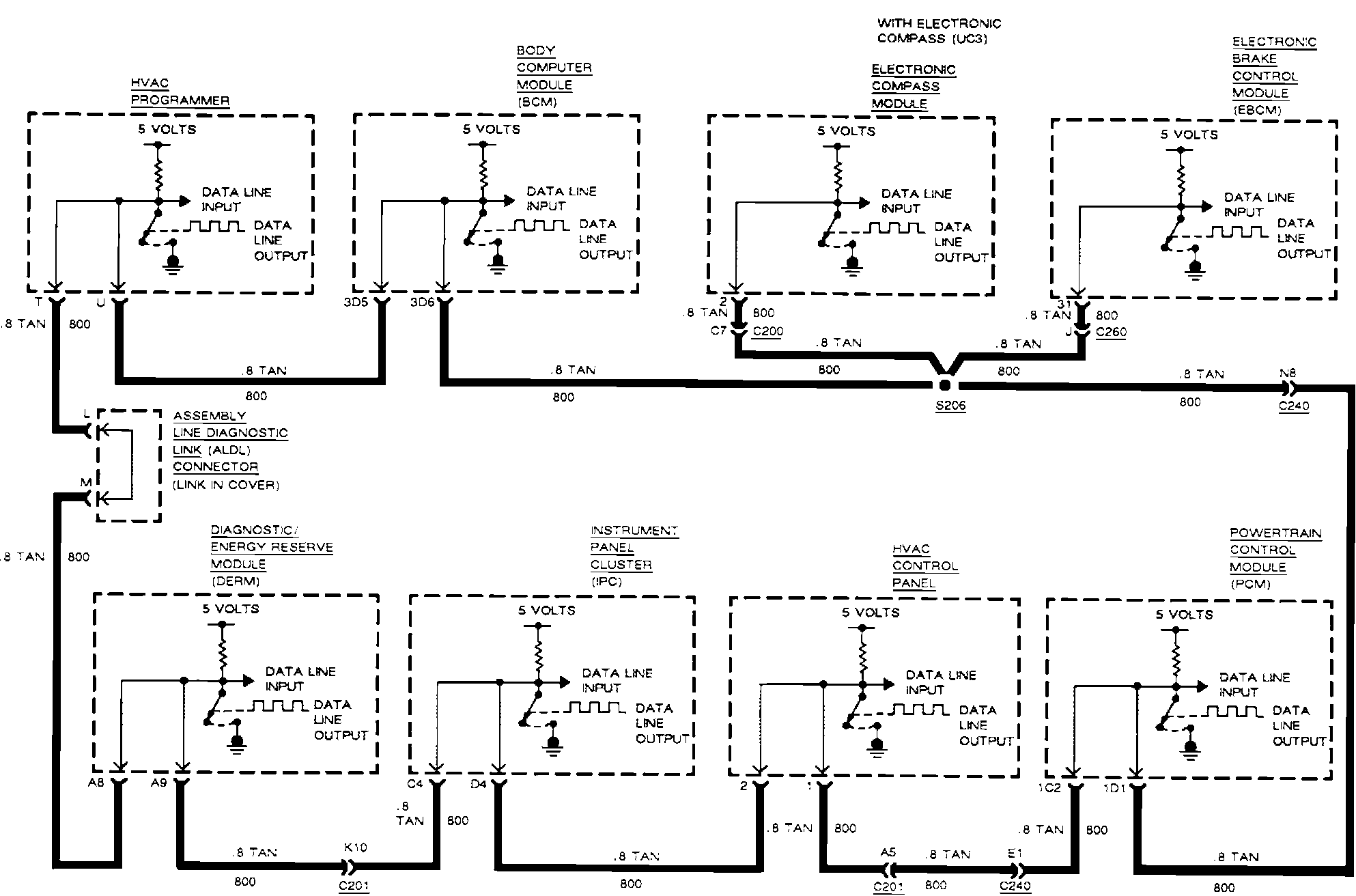
BCM/PCM Data Line
>>
Less Visual Information Center
Less Visual Information Center
BCM/PCM Data Line. Less Visual Information Center: