Curiosii for ever!: Car repair manuals for everyone.

Knock Sensor: Testing and Inspection

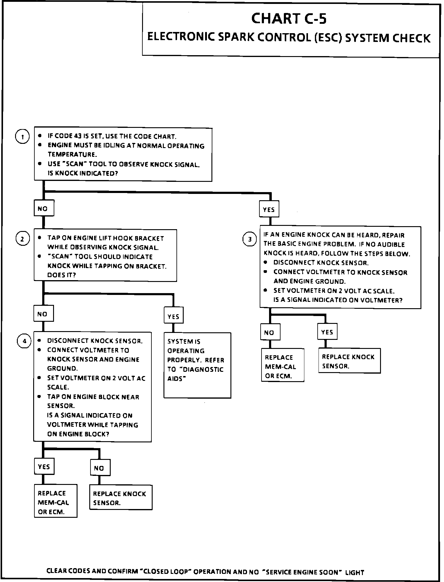
Chart C-5:




Chart C-5 Wiring Diagram:






CIRCUIT DESCRIPTION:

The knock sensor is used to detect engine detonation and the ECM will retard the electronic spark timing based on the signal being received. The circuitry within the knock sensor causes the ECM's 5.0 volts to be pulled down so that CKT 496 would measure about 2.5 volts. The knock sensor produces an AC signal which rides on the 2.5 volts DC voltage. The amplitude and frequency are dependent upon the knock level.

The Mem-Cal used with this engine contains the functions which were part of remotely mounted ESC modules used on other GM vehicles. The ESC portion of the Mem-Cal then sends a signal to other parts of the ECM which adjusts the spark timing to retard the spark and reduce the detonation.

TEST DESCRIPTION: Numbers below refer to circled numbers on the diagnostic chart.

1. With engine idling, there should not be a knock signal present at the ECM because detonation is not likely under a no load condition.

2. Tapping on the engine lift hook bracket should simulate a knock signal to determine if the sensor is capable of detecting detonation. If no knock is detected, try tapping on engine block closer to sensor before replacing sensor.

3. If the engine has an internal problem which is creating a knock, the knock sensor may be responding to the internal failure.

4. This test determines if the knock sensor is faulty or if the ESC portion of the Mem-Cal is faulty. If it is determined that the Mem-Cal is faulty, be sure that is is properly installed and latched into place. If not properly installed, repair and retest.

DIAGNOSTIC AIDS:

While observing knock signal on the "Scan," there should be an indication that knock is present, when detonation can be heard. Detonation is most likely to occur under high engine load conditions.