Curiosii for ever!
: Car repair manuals for everyone.
Home
>>
Oldsmobile
>>
1982
>>
Toronado V6-252 4.1L
>>
Repair and Diagnosis
>>
Diagrams
>>
Electrical Diagrams
>>
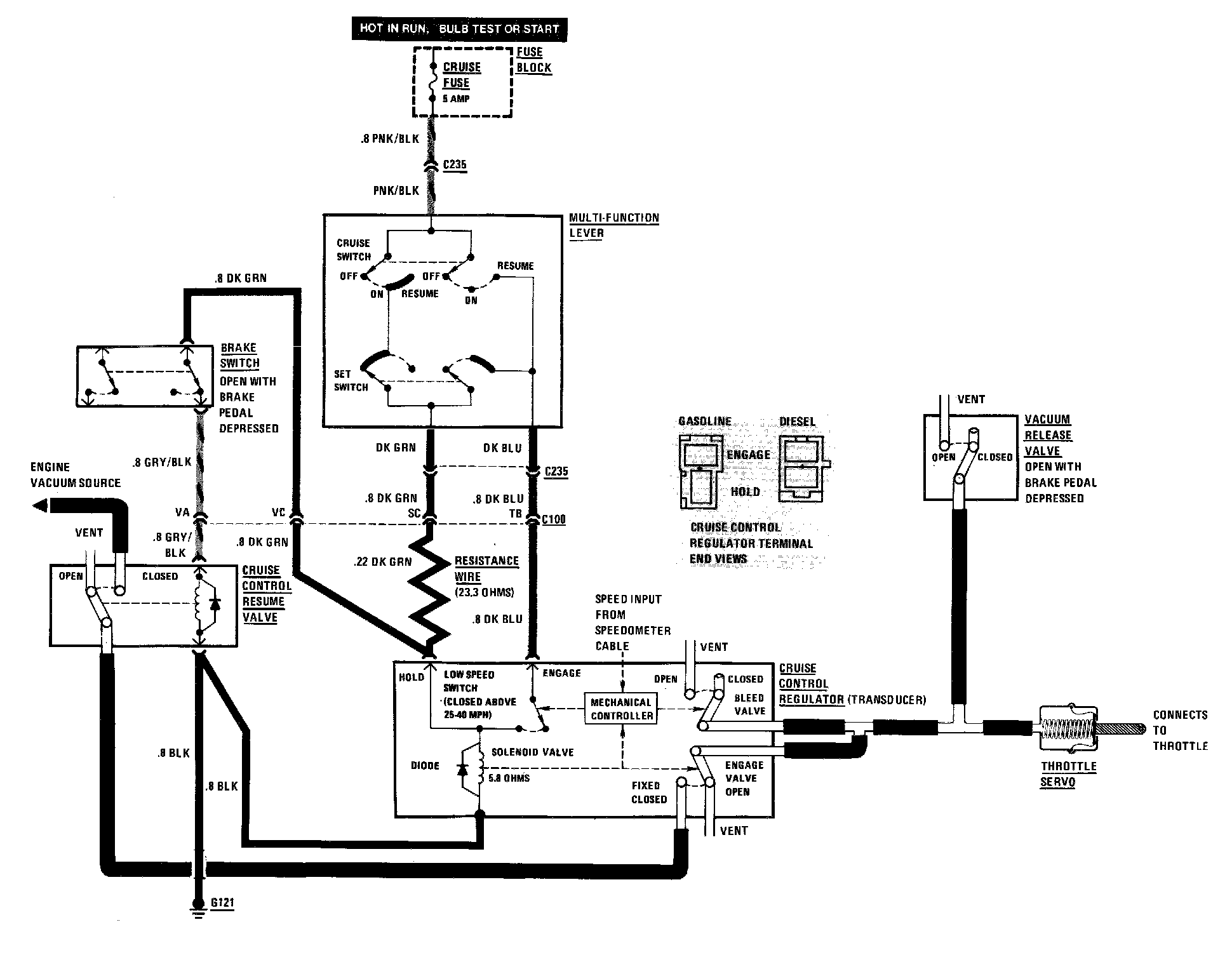
Cruise Control
Cruise Control