Curiosii for ever!
: Car repair manuals for everyone.
Home
>>
Nissan-Datsun
>>
2013
>>
Sentra L4-1.8L (MRA8DE)
>>
Repair and Diagnosis
>>
Powertrain Management
>>
Computers and Control Systems
>>
Relays and Modules - Computers and Control Systems
>>
Technical Service Bulletins
>>
Recalls
>>
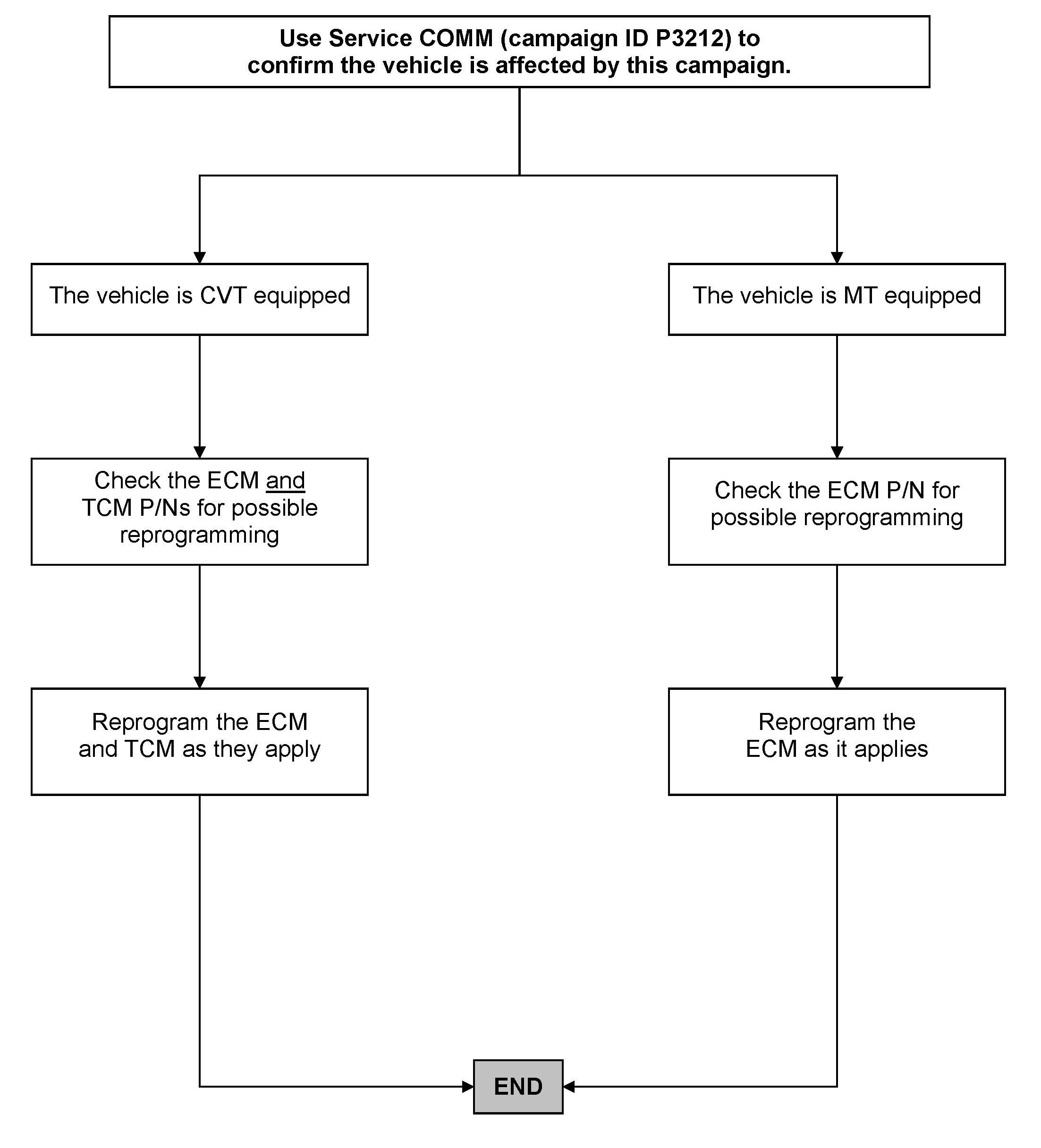
Campaign P3212 - ECM Update For Cold Start Stall
>>
Repair Overview
Repair Overview