Curiosii for ever!: Car repair manuals for everyone.

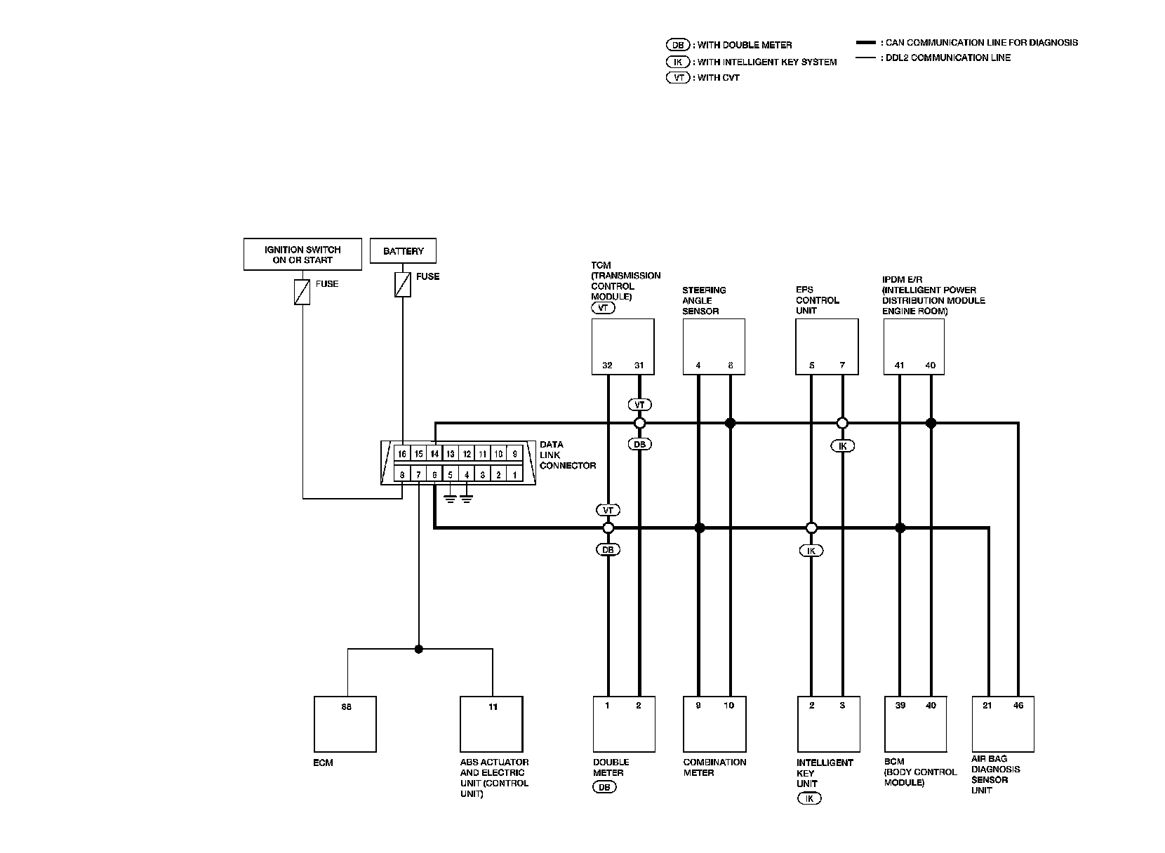
CONSULT Data Link Connector (DLC) Circuit




CONSULT CHECKING SYSTEM

CONSULT Data Link Connector (DLC) Circuit







INSPECTION PROCEDURE

If the CONSULT cannot diagnose the system properly, check the following items.





NOTE:
The DDL-1 and DDL-2 circuits from DLC pins 6, 7 and 14 may be connected to more than one system. A short in a DDL circuit connected to a control unit in one system may affect CONSULT access to other systems.