Curiosii for ever!: Car repair manuals for everyone.

Refrigerant Pressure Sensor




REFRIGERANT PRESSURE SENSOR

Component Description






The refrigerant pressure sensor (1) is installed at the condenser of the air conditioner system. The sensor uses an electrostatic volume pressure transducer to convert refrigerant pressure to voltage. The voltage signal is sent to ECM, and ECM controls cooling fan system.
-White arrow indicates : Vehicle front







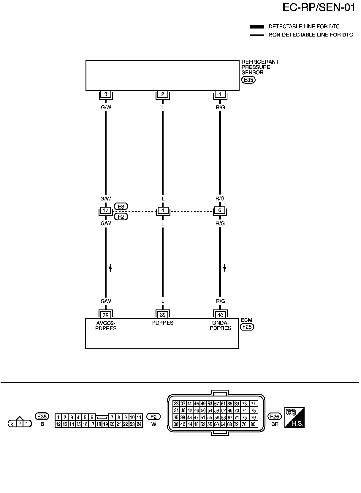
Wiring Diagram






Specification data are reference values and are measured between each terminal and ground.

CAUTION:
Never use ECM ground terminals when measuring input/output voltage. Doing so may result in damage to the ECM's transistor. Use a ground other than ECM terminals, such as the ground.







Diagnosis Procedure


1. CHECK REFRIGERANT PRESSURE SENSOR OVERALL FUNCTION

1.Start engine and warm it up to normal operating temperature.
2.Turn A/C switch and blower fan switch ON.





3.Check voltage between ECM terminal 39 and ground with CONSULT or tester.
Voltage: 1.0 - 4.0 V
OK or NG
OK-INSPECTION END
NG- GO TO 2.

2. CHECK GROUND CONNECTIONS

1.Turn A/C switch and blower fan switch OFF.
2.Stop engine and turn ignition switch OFF.
3.Loosen and retighten ground screws on the body.
Power Supply And Ground Circuit.










OK or NG
OK- GO TO 3.
NG- Repair or replace ground connections.

3. CHECK REFRIGERANT PRESSURE SENSOR POWER SUPPLY CIRCUIT






1.Disconnect refrigerant pressure sensor (1) harness connector.
-White arrow indicates : Vehicle front
2.Turn ignition switch ON.





3.Check voltage between refrigerant pressure sensor terminal 3
and ground with CONSULT or tester.
Voltage: Approximately 5 V
OK or NG
OK- GO TO 5.
NG- GO TO 4.

4. DETECT MALFUNCTIONING PART

Check the following.
- Harness connectors E3, F2
- Harness for open or short between refrigerant pressure sensor and ECM
- Repair open circuit or short to ground or short to power in harness or connectors.

5. CHECK REFRIGERANT PRESSURE SENSOR GROUND CIRCUIT FOR OPEN AND SHORT

1.Turn ignition switch OFF.
2.Disconnect ECM harness connector.
3.Check harness continuity between refrigerant pressure sensor terminal 1 and ECM terminal 40.
Refer to Wiring Diagram.
Continuity should exist.
4.Also check harness for short to ground and short to power.
OK or NG
OK- GO TO 7.
NG- GO TO 6.

6. DETECT MALFUNCTIONING PART

Check the following.
- Harness connectors E3, F2
- Harness for open or short between refrigerant pressure sensor and ECM
- Repair open circuit or short to ground or short to power in harness or connectors.

7. CHECK REFRIGERANT PRESSURE SENSOR INPUT SIGNAL CIRCUIT FOR OPEN AND SHORT

1.Check harness continuity between refrigerant pressure sensor terminal 2 and ECM terminal 39.
Refer to Wiring Diagram.
Continuity should exist.
2.Also check harness for short to ground and short to power.
OK or NG
OK- GO TO 9.
NG- GO TO 8.

8. DETECT MALFUNCTIONING PART

Check the following.
- Harness connectors E3, F2
- Harness for open or short between refrigerant pressure sensor and ECM
- Repair open circuit or short to ground or short to power in harness or connectors.

9. CHECK INTERMITTENT INCIDENT

Refer to Trouble Diagnosis For Intermittent Incident Trouble Diagnosis For Intermittent Incident.
OK or NG
OK- Replace refrigerant pressure sensor. Service and Repair.
NG- Repair or replace.